新华社北京3月15日电
关于2022年国民经济和社会发展计划执行情况与2023年国民经济和社会发展计划草案的报告
——2023年3月5日在第十四届全国人民代表大会第一次会议上
国家发展和改革委员会
各位代表:
受国务院委托,现将2022年国民经济和社会发展计划执行情况与2023年国民经济和社会发展计划草案提请十四届全国人大一次会议审查,并请全国政协各位委员提出意见。
一、2022年国民经济和社会发展计划执行情况
2022年是党和国家历史上极为重要的一年。党的二十大胜利召开,描绘了全面建设社会主义现代化国家的宏伟蓝图,为新时代新征程党和国家事业发展、实现第二个百年奋斗目标指明了前进方向、确立了行动指南。一年来,面对风高浪急的国际环境和艰巨繁重的国内改革发展稳定任务,在以习近平同志为核心的党中央坚强领导下,各地区各部门坚持以习近平新时代中国特色社会主义思想为指导,深入贯彻落实党的十九大和十九届历次全会精神,认真学习贯彻党的二十大精神,按照党中央、国务院决策部署,认真执行十三届全国人大五次会议审议批准的《政府工作报告》和审查批准的2022年国民经济和社会发展计划,落实全国人大财政经济委员会审查意见,坚持稳中求进工作总基调,落实疫情要防住、经济要稳住、发展要安全的要求,完整、准确、全面贯彻新发展理念,主动构建新发展格局,着力推动高质量发展,深化供给侧结构性改革,统筹国内国际两个大局,统筹疫情防控和经济社会发展,统筹发展和安全,持续做好“六稳”“六保”工作,加大宏观调控力度,应对超预期因素冲击,经济实现平稳运行,发展质量稳步提升,科技创新成果丰硕,改革开放全面深化,美丽中国建设扎实推进,就业物价基本平稳,粮食安全、能源安全和人民生活得到有效保障,保持了经济社会大局稳定,成功举办北京冬奥会、冬残奥会,全面建设社会主义现代化国家新征程迈出坚实步伐。
(一)始终坚持人民至上、生命至上,取得疫情防控重大决定性胜利。坚持科学精准防控,因时因势优化调整防控政策措施,制定实施第九版防控方案和第九版诊疗方案,严格落实疫情防控“九不准”要求,打赢大上海保卫战,经受住了武汉保卫战以来最为严峻的考验,迅速果断处置有关地区发生的局部聚集性疫情,成功避免了致病力较强、致死率较高的病毒株的广泛流行,为打赢疫情防控阻击战赢得了宝贵时间。常态化疫情防控和应急处置更加精准有效,强化学校、养老院、儿童福利机构等重点场所及重大活动、节日期间防控措施,加强陆路边境口岸地区疫情防控救治能力建设,开展“平急两用”隔离收治设施试点建设,着力做好生活物资保障。全力推进疫苗、药物等研发推广和生产保障,国产新冠疫苗药物研发取得新进展,抗疫国际合作持续深化。实施重点产业链供应链企业“白名单”管理,切实抓好交通物流保通保畅,确保重点产业链不被阻断。11月以来,围绕“保健康、防重症”,不断优化调整防控措施,出台进一步优化疫情防控二十条措施和新十条措施,加强老年人、孕产妇、儿童等重点人群健康服务和管理,加快推进老年人疫苗接种,加强重点抗疫物资生产、调度和供应,有效遏制涉疫产品价格违法行为,加强基层医疗服务保障,完善疫情防控救治体系建设,提升应急处置能力,2亿多人得到诊治,近80万重症患者得到有效救治,为将新冠病毒感染调整为“乙类乙管”和较短时间实现疫情防控平稳转段打下了基础、创造了条件。三年多我国抗疫防疫历程极不平凡,我们高效统筹疫情防控和经济社会发展,有效保护了人民群众生命安全和身体健康,最大限度减少了疫情对经济社会发展的影响,创造了人类文明史上人口大国成功走出疫情大流行的奇迹。实践证明,党中央对疫情形势的重大判断、对防控工作的重大决策、对防控策略的重大调整是完全正确的,措施是有力的,群众是认可的,成效是巨大的。
(二)实施稳健有效的宏观政策,保持了经济社会大局稳定。针对疫情反复延宕、乌克兰危机爆发等超预期因素冲击,果断加大宏观政策实施力度,突出稳增长稳就业稳物价,推动经济企稳回升。2022年国内生产总值达到121万亿元,增长3.0%;全国城镇新增就业1206万人,年末全国城镇调查失业率为5.5%;物价总水平持续平稳运行,居民消费价格指数(CPI)单月同比涨幅始终运行在3%以下,全年上涨2.0%,与全球通胀水平达到40多年新高形成鲜明对比;国际收支状况较好,年末外汇储备规模为31277亿美元。
一是宏观调控持续创新完善。及时出台实施稳经济一揽子政策和接续措施,加强对地方落实政策的督导服务,有效应对超预期冲击。积极的财政政策提升效能,更加注重精准、可持续。安排财政赤字3.37万亿元,保证财政支出强度,保持了对经济恢复的必要支持力度。安排新增地方政府专项债券3.65万亿元,依法盘活用好专项债务结存限额5029亿元,加快专项债券发行使用,有效发挥专项债券在稳投资稳增长中的积极作用。用好直达机制,提高财政资金精准性有效性。切实兜牢基层“三保”底线,中央对地方转移支付规模9.71万亿元,增长17.1%,有效缓解市县财政减收增支压力。稳健的货币政策灵活适度,保持流动性合理充裕。两次下调存款准备金率,释放长期流动性。落实好普惠小微贷款支持工具、碳减排支持工具、支持煤炭清洁高效利用专项再贷款,新出台科技创新再贷款、交通物流专项再贷款、普惠养老专项再贷款等结构性货币政策工具,加大对经济社会发展重点领域和薄弱环节的支持力度。2022年末,广义货币供应量(M2)余额和社会融资规模存量分别增长11.8%和9.6%。全年新增人民币贷款比上年多增1.36万亿元,制造业中长期贷款比年初增加2.56万亿元。稳步推进汇率市场化改革,保持人民币汇率在合理均衡水平上基本稳定。强化宏观政策统筹协调,高效开展新出台政策文件与宏观政策取向一致性评估,充分发挥宏观政策协调机制作用,政策协同效应明显增强。
二是减负纾困力度明显加大。全年新增减税降费和退税缓税缓费超过4.2万亿元,其中增值税留抵退税超过2.4万亿元,新增减税降费超过1万亿元,缓税缓费超过7500亿元。延续实施制造业中小微企业和个体工商户缓缴部分税费、阶段性缓缴部分行政事业性收费和保证金等支持政策,出台针对餐饮、零售、旅游、交通运输等服务业特殊困难行业和养老托育行业的纾困扶持措施等。对困难行业企业社保费实施缓缴。做好普惠小微企业贷款延期支持工具和普惠小微企业信用贷款支持计划接续转换,将普惠小微贷款支持工具激励资金支持比例由1%提高至2%,对普惠小微贷款在第四季度的利息减1个百分点。加大困难群众基本生活保障力度,阶段性扩大低保等社会保障政策覆盖面,调整社会救助和保障标准与物价上涨挂钩联动机制,适当降低启动条件,将更多低收入人群纳入补贴范围。
三是重要商品保供稳价进一步加强。推进重要民生商品价格调控机制落地见效,加强产运销衔接和进出口、储备吞吐调节,强化预期引导,促进价格平稳运行。坚持粮食最低收购价政策托底定位,适当提高稻谷、小麦最低收购价,稳定口粮生产。压实“菜篮子”市长负责制,加强生猪市场调控,缓解生猪猪肉价格大幅波动。规范价格指数行为,期货现货市场联动监管明显加强。创新构建煤炭价格调控监管长效机制,引导煤炭价格在合理区间运行,积极应对国际油气价格大幅上涨,保障居民用电用气需求和价格稳定。

(三)坚定实施扩大内需战略,内需潜力持续释放。扎实推动构建新发展格局“1+N”政策体系落实落细,制定实施扩大内需战略规划纲要(2022-2035年)和“十四五”扩大内需战略实施方案,聚焦重点领域扩投资稳消费,进一步激发国内需求潜力,促进国内大循环加快畅通。
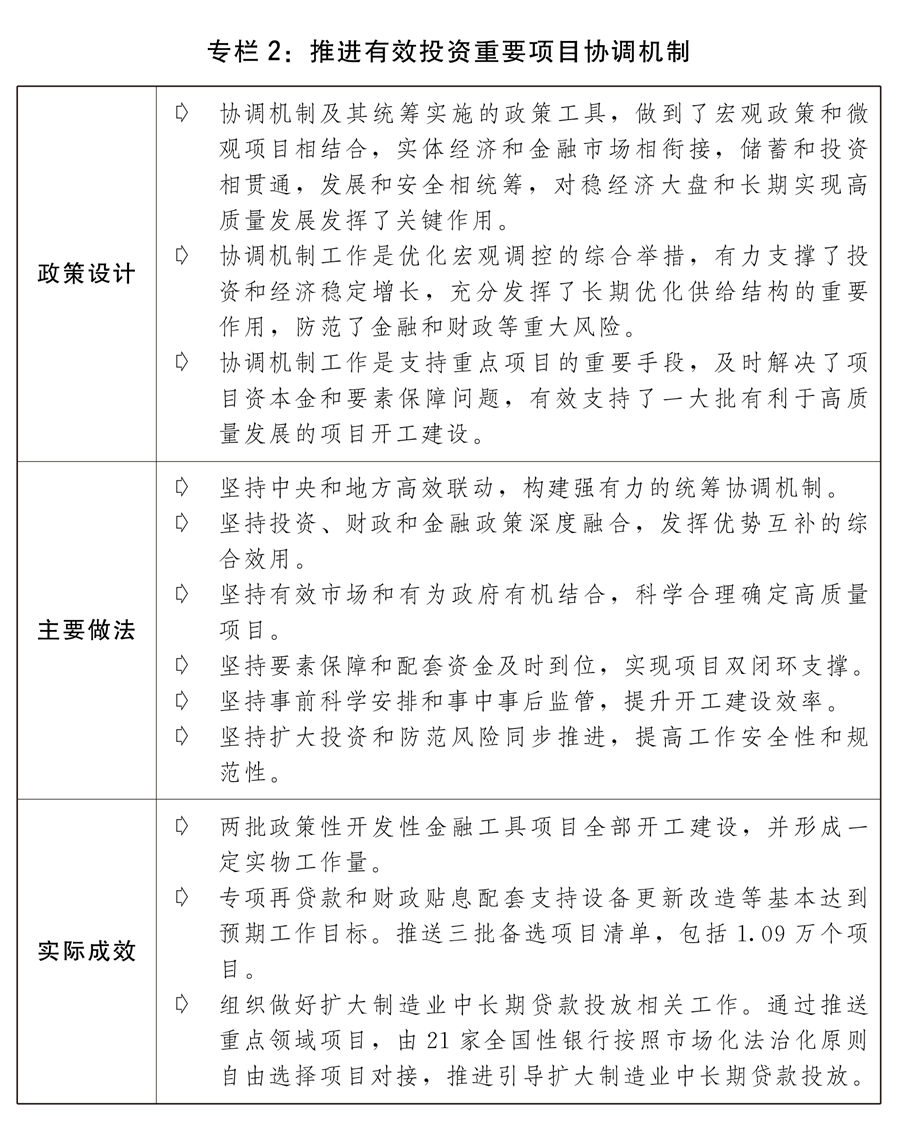
一是投资关键作用充分发挥。建立并高效运转推进有效投资重要项目协调机制,强化用地、环评、用能等要素保障和重大问题协调,做到“资金、要素跟着项目走”,加快推进重点任务落实和重大项目建设,努力形成更多实物工作量。创新设立政策性开发性金融工具,分两批投放基金7400亿元,为重大项目建设补充资本金,支持的2700多个重大项目已全部开工。通过专项再贷款与财政贴息配套支持重点领域设备更新改造,推动扩大制造业中长期贷款投放。适度超前开展基础设施投资,推进“十四五”规划102项重大工程实施,新型基础设施加快布局,川藏铁路全面建设取得良好开局,装机规模全球第二大的白鹤滩水电站全面投产,白鹤滩至江苏、浙江特高压直流输电工程运行,小洋山北侧集装箱码头(陆域部分)、平陆运河工程、南水北调中线引江补汉工程等开工建设。发挥中央预算内投资撬动作用。加快地方政府专项债券发行使用并进一步扩大支持范围。鼓励引导社会资本盘活老项目、投入新项目,促进存量资产和新增投资良性循环,已累计发行上市基础设施领域不动产投资信托基金(REITs)试点项目24个,总发行规模超过780亿元。全面推进城镇老旧小区改造,全国实际新开工老旧小区改造5.25万个。城市基础设施建设短板加快补齐,城市燃气管道等老化更新改造积极推进。全国固定资产投资(不含农户)57.21万亿元,增长5.1%;其中,基础设施、制造业投资分别增长9.4%、9.1%,一定程度弥补了消费收缩缺口。


二是促进居民消费逐步恢复。完善促进消费的政策体系,制定出台进一步释放消费潜力促进消费持续恢复的意见,综合施策释放消费潜力。阶段性对符合条件的乘用车减半征收车辆购置税,延续实施免征新能源汽车购置税政策。大力发展绿色消费,印发促进绿色消费实施方案,系统设计促进绿色消费的制度政策体系,推进新能源汽车、绿色智能家电、绿色建材下乡活动。汽车、家电等大宗消费潜力有效释放,全年新能源汽车销售688.7万辆,比上年增长93.4%,市场渗透率达25.6%,产销量连续8年保持全球第一。推进线上线下消费有机融合,促进网络消费,推动餐饮住宿、交通运输、文化旅游等接触性行业逐步回暖。支持县域商业体系、农产品供应链体系建设。全年社会消费品零售总额43.97万亿元,其中网上零售额达13.79万亿元。
三是经济循环进一步畅通。制定实施“十四五”现代物流发展规划,统筹推动国家物流枢纽、国家骨干冷链物流基地、国家级示范物流园区建设,促进物流业与制造业深度融合,加快打造“支点城市+骨干走廊”现代流通网络,深入实施国家综合货运枢纽补链强链,加快建设一批综合货运枢纽及集疏运体系重点项目,优化商贸流通基础设施布局,推进市场设施高标准联通,成立国务院物流保通保畅工作领导小组,打通“大动脉”,畅通“微循环”,保障生产生活物资供应和产业链供应链循环畅通。
(四)把发展经济的着力点放在实体经济上,供给体系质量稳步提升。高水平科技自立自强成效明显,我国全球创新指数排名上升至第11位,产业链供应链安全稳定韧性持续增强。
一是创新引领作用显著增强。全社会研究与试验发展(R&D)经费投入首次突破3万亿元大关,与国内生产总值之比达到2.55%。社会主义市场经济条件下关键核心技术攻关新型举国体制进一步健全,国家战略科技力量加快壮大,国家实验室体系建设扎实推进,国际科技创新中心、综合性国家科学中心、国家制造业创新中心、区域科技创新中心加快建设,“卡脖子”关键核心技术攻关实现新突破。扎实推进创新创业创造,将科技型中小企业研发费用加计扣除比例提高至100%并阶段性扩大到所有适用行业,对企业基础研究、购置设备实施税收优惠,企业创新主体地位不断巩固。一批重大科技成果持续涌现,C919大型客机获得型号合格证并交付首架飞机,ARJ21支线客机实现百架飞机交付,中国空间站全面建成,神舟十四号和十五号载人飞船、“夸父一号”太阳探测卫星成功发射,国产10万吨级大型渔业养殖工船成功交付,首艘自主研发的电磁弹射航母福建舰下水。
二是实体经济根基巩固壮大。深入实施促进工业经济平稳增长的系列政策措施,出台加力振作工业经济的政策举措,扎实推进产业基础再造工程、重大技术装备攻关工程、国家战略性新兴产业集群发展工程,多措并举促进制造业投资不断增长,制造业增加值占国内生产总值比重稳步提升。加快推动重点行业转型升级,深入实施智能制造、绿色制造,持续巩固化解钢铁过剩产能成果,化工产业转移更为规范有序,乙烯等关键化工品自主供应保障能力显著增强,钢铁、石化等重点行业节能降碳改造稳步推进。深入推进先进制造业和现代服务业融合发展试点,加快提升制造服务业专业化服务能力,服务业高质量发展迈上新台阶。高质量推进品牌建设,开展中国品牌创建行动。大力培育专精特新中小企业,推动大中小企业融通发展。
三是数字经济持续健康发展。制定实施构建数据基础制度更好发挥数据要素作用的政策文件,加快完善数据基础制度体系,统筹推进数据确权、流通交易、收益分配、安全治理。数字经济和实体经济深度融合发展,“东数西算”工程全面实施,国家算力网络加快构建,加强对枢纽节点算力基础设施适度超前建设的政策支持,深入推进传统产业、中小企业数字化转型,“上云用数赋智”水平不断提升。信息通信设施加快发展,第五代移动通信(5G)建设全球领先,全年新建5G基站88.7万个,累计建成231.2万个,占全球总数的60%以上。宽带光纤网络加速布局,千兆城市已超过110个。实现平台经济常态化监管,平台经济规范健康持续发展的基础进一步夯实。

(五)持续深化改革扩大开放,发展活力和内生动力不断激发。坚持社会主义市场经济改革方向,重点领域和关键环节改革全面推进,加快打造更高水平开放型经济新体制,对外开放的范围、领域和层次持续拓展。
一是市场体系建设更加完善。加快建设全国统一大市场的意见出台实施,公平竞争审查制度有效实施,破除行政垄断和市场垄断成效显著。市场准入负面清单制度改革持续深化,市场准入效能评估试点稳步扩大,扎实开展违背市场准入负面清单案例归集通报,破除了一批典型市场准入壁垒。要素市场化配置综合改革试点取得积极进展,不同类型要素改革举措协同配合机制逐步完善,实现全国产权交易市场联通。公共资源交易平台整合共享持续深化,积极破除公共资源交易领域的区域壁垒。纵深推进招标采购全流程电子化,招标投标市场和政府采购市场环境不断优化。
二是重点领域改革向纵深推进。国企改革三年行动任务顺利完成,国有经济布局和结构不断优化;持续为民营企业改革发展营造良好环境,梳理推广民营经济联系点城市和促进民营经济发展壮大的典型做法;大力弘扬企业家精神,加快建设世界一流企业的指导意见出台实施。深化电力、煤炭、水资源等价格改革,建立大型风光基地支撑调节煤电机组容量补偿机制,全面实施电网企业代理购电制度,完成第三监管周期省级和区域电网输配电、抽水蓄能电站定价成本监审;水利工程供水价格管理办法和成本监审办法修订出台,农业水价综合改革稳步推进。电力体制改革向纵深推进,全面推动电力现货市场建设和绿电绿证进市场,深化电网企业设计、施工改革。“X+1+X”油气市场体系改革加快推进,油气管网管理体制和运营机制改革不断深化,油品管理体制机制进一步完善。深圳综合改革试点首批40条授权事项加快落地。
三是营商环境不断改善。落实落细优化营商环境条例、促进个体工商户发展条例等,推动各地区加快清理与条例不相符的有关规定。推进社会信用体系建设高质量发展促进形成新发展格局的意见出台实施。深入开展“互联网+政务服务”,基本建成全国一体化政务服务平台,推进政务服务“跨省通办”扩面增效,政务服务“一网通办”能力显著提升。统筹推进市场监管、质量监管、安全监管、金融监管,提高监管效能。扎实开展涉企违规收费专项整治行动,坚决查处涉企乱收费、乱罚款、乱摊派行为。扎实推进营商环境创新试点,推动长三角、粤港澳大湾区、福建等重点区域优化营商环境一体化发展,着力营造市场化、法治化、国际化一流营商环境。
四是稳外贸稳外资成效明显。外贸新业态新模式加快发展,贸易投资自由化便利化持续提升。增设一批跨境电商综合试验区,支持跨境电商海外仓发展政策措施出台实施。阶段性减免港口收费,持续做好清理规范海运口岸收费工作,进一步提升货物通关效率。以制造业为重点促进外资扩增量稳存量提质量,修订发布新版鼓励外商投资产业目录。推进海南全面深化改革开放取得扎实成效,海南自由贸易港全岛封关运作配套设施、环热带雨林国家公园旅游公路、洋浦区域国际集装箱枢纽港扩建工程开工。中国国际进口博览会、中国进出口商品交易会、中国国际服务贸易交易会、中国国际投资贸易洽谈会、中国国际消费品博览会和中国-东盟博览会等重要展会成功举办。多双边经贸合作务实开展,高质量实施《区域全面经济伙伴关系协定》(RCEP),中国-海合会等自贸协定谈判有序推进,中国-东盟自贸区3.0版谈判正式启动。全年货物进出口总额42.1万亿元,增长7.7%;服务进出口总额5.98万亿元,增长12.9%;实际利用外资1891亿美元,按可比口径比上年增长8%。
五是高质量共建“一带一路”取得新进展。稳步推进商签共建“一带一路”合作文件,截至2022年末,已与150个国家、32个国际组织签署200多份合作文件。国际产能合作和第三方市场合作继续深化,境外投资成果丰硕。中巴经济走廊实现高质量运行。积极推进中蒙俄三国合作,黑河公路大桥、同江铁路大桥开通运营。加强与哈萨克斯坦在交通运输等领域合作。中老铁路运营平稳,中泰铁路、匈塞铁路和雅万高铁项目建设取得新成果。健康、绿色、数字、创新丝绸之路建设加快推进,已与16个国家签署数字丝绸之路建设合作谅解备忘录,与15个国家签署数字经济、绿色发展领域投资合作备忘录,共建一批“一带一路”联合实验室。保障中欧班列安全高效畅通运行,已累计开行超过6.5万列,运送货物超过600万标箱,通达欧洲25个国家的200多个城市。西部陆海新通道一批重点铁路、港航设施项目加快推进。统筹做好重大境外项目建设和风险防范,指导企业防范化解境外投资风险,境外项目风险监测评估预警综合服务平台加快建设。
(六)全面实施乡村振兴战略,农业农村现代化水平稳步提升。巩固拓展脱贫攻坚成果同乡村振兴有效衔接,乡村振兴战略规划(2018-2022年)顺利收官,乡村建设加快推进,农业农村经济发展总体平稳向好。
一是切实抓好农业生产。粮食生产再获丰收,总产量达到13731亿斤,连续8年稳定在1.3万亿斤以上。大豆油料扩种成效明显,夏收油菜籽实现面积、单产、总产“三增”。第三次全国土壤普查试点任务总体完成。加强高标准农田建设,支持新增高标准农田建设1亿亩,累计建成10亿亩高标准农田。国家黑土地保护工程扎实推进,完成东北黑土地保护性耕作8300多万亩。加强酸化、盐碱化等退化耕地治理,推进盐碱地综合利用试点。深入实施种业振兴行动,统筹支持现代种业提升、动植物保护等项目建设,着力夯实农业生产基础。加快发展新型农业经营主体,农业适度规模经营有序推进。积极推进生产托管、代耕代种、生产服务外包等农业社会化服务。绿色、有机、地理标志和达标合格农产品加快发展。深入推进农村产业融合发展,新建一批优势特色产业集群、国家现代农业产业园、农业产业强镇,国家农村产业融合发展示范园、农业绿色发展先行区建设扎实推进。
二是脱贫攻坚成果持续拓展。细化实化帮扶政策,接续推进脱贫地区发展。健全防止返贫动态监测和帮扶工作机制,推动落实对160个国家乡村振兴重点帮扶县帮扶政策,持续实施农村低收入群体危房改造和抗震改造。加大易地扶贫搬迁后续扶持工作力度,推动各类政策、资金、资源向安置点和搬迁群众倾斜,开展搬迁安置点乡村治理专项行动。在重点工程项目中大力实施以工代赈,用好帮扶车间和乡村公益岗位等,带动脱贫人口和返乡农民工等重点群体就地就近就业。培育壮大脱贫地区乡村特色产业,推动每个脱贫县都培育2-3个特色主导产业。加大脱贫人口就业帮扶、技能培训力度,脱贫人口务工规模达3278万人,比上年增加133万人。继续大力实施消费帮扶,助推脱贫地区产品销售和特色产业发展。
三是乡村建设稳步推进。乡村建设行动和农村人居环境整治提升五年行动深入开展。畜禽粪污资源化利用扎实推进。从农民实际需求出发稳步实施农村改厕,全国农村卫生厕所普及率超过73%。生活污水和垃圾治理力度加大,生活垃圾进行收运处理的自然村比例达到90%。强化水电路等农村基础设施短板领域和薄弱环节建设,推动农村公共基础设施管护重点任务落实,开展数字乡村试点,现有行政村全面实现村村通宽带,快递服务覆盖率达95%,农村自来水普及率达87%。组织实施“四好农村路”重点工程,加快完善便捷高效、普惠公平的农村公路网络。开展第六批中国传统村落调查推荐。
(七)扎实推动重大战略部署落地,区域经济布局进一步优化。着力促进区域协调发展,扎实推进新型城镇化建设,优势互补、高质量发展的区域经济布局和国土空间体系加快构建。
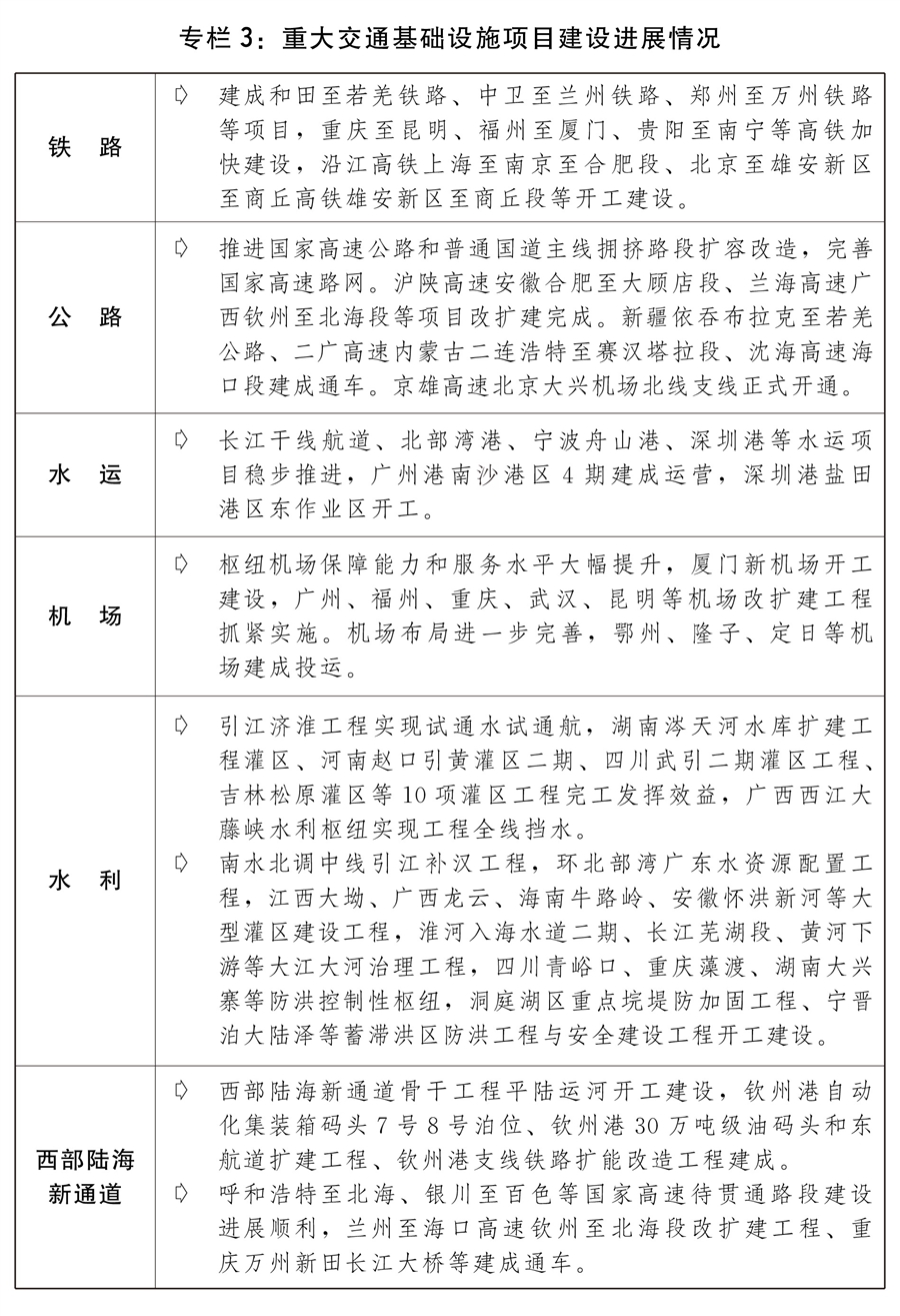
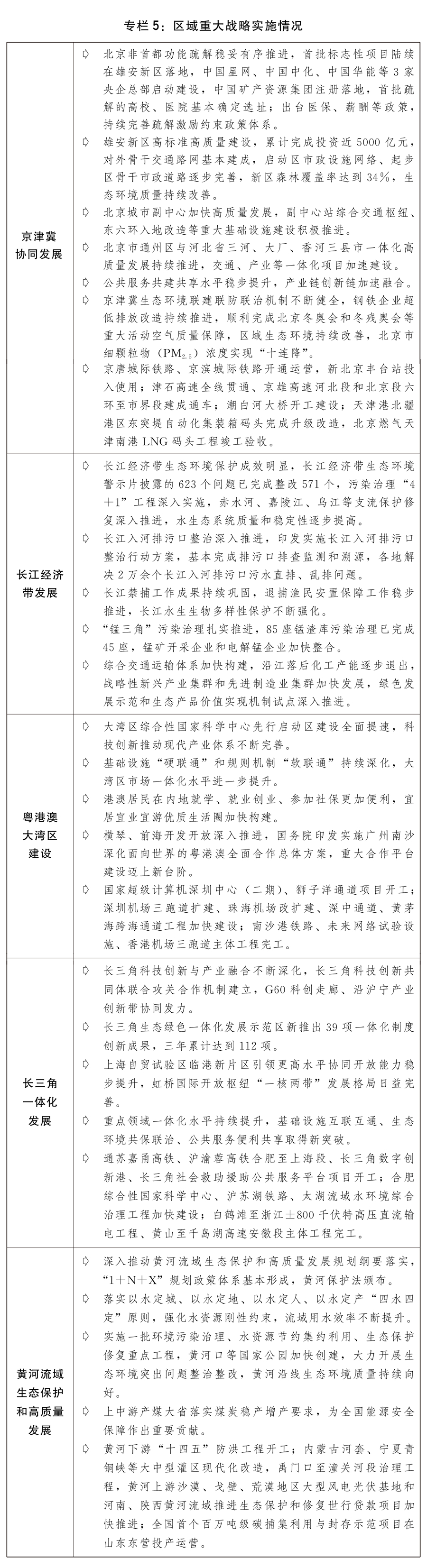
一是区域重大战略扎实推进。京津冀协同发展水平不断提升,一批央企、医院、高校等疏解项目在雄安新区落地,津冀港口群基础设施不断完善,“轨道上的京津冀”更加便捷。长江经济带绿色高质量发展有力推进,长江保护法深入贯彻实施,生态环境突出问题整改、污染治理“4+1”工程成效明显,入河排污口整治等专项行动深入实施,长江流域重点水域十年禁渔进展良好。大湾区综合性国家科学中心先行启动区加快建设,设施联通和规则衔接不断深化,横琴、前海、南沙、河套等重大合作平台建设深入推进。积极推动长三角科创与产业融合发展,G60科创走廊、沿沪宁产业创新带协同发力的创新空间布局不断优化,基础设施、生态环境、公共服务等重点领域一体化水平明显提升。黄河流域生态环境保护、水安全保障、文化保护传承弘扬等专项规划出台实施,黄河流域生态保护和高质量发展先行区加快建设,黄河生态保护治理五大攻坚行动稳步推进。

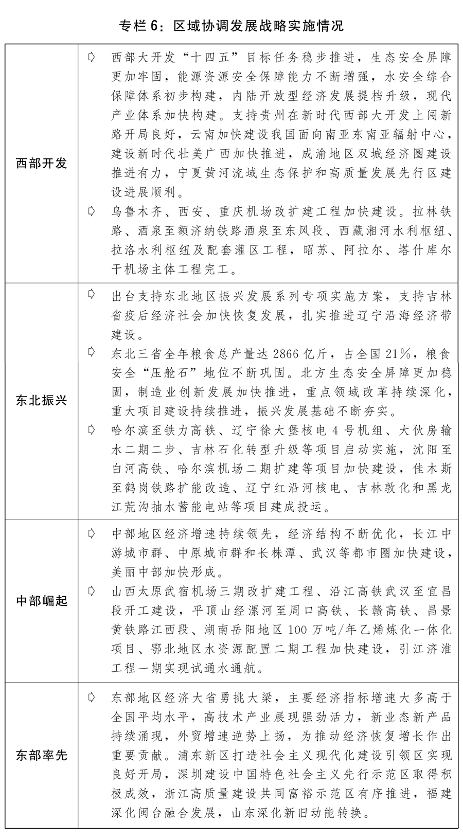
二是区域协调发展战略深入实施。西部地区发展协调性持续提升,400毫米降水线西侧区域保护发展稳步推进。支持东北地区振兴发展系列专项实施方案出台实施,东北地区维护国家粮食安全“压舱石”地位持续巩固。中部地区高质量发展重大工程加快建设,电子信息、新能源等战略性新兴产业集群快速发展。东部地区创新示范带动作用持续发挥。加大特殊类型地区振兴发展支持力度,革命老区振兴发展、资源型地区和老工业城市转型发展取得新进展,边境地区基础设施和城镇建设步伐加快。民族地区经济稳步发展。坚持陆海统筹,加强重点海域综合治理,海洋强国建设加快推进。

三是主体功能区战略深入完善。主体功能区战略和制度全面融入国土空间规划体系,“多规合一”的国土空间规划体系总体形成。全国国土空间规划纲要(2021-2035年)印发实施,全国“三区三线”划定工作完成,各级各类国土空间规划编制有序开展。
四是新型城镇化建设积极推进。国家新型城镇化规划(2021-2035年)、“十四五”新型城镇化实施方案制定实施。成渝地区双城经济圈“1+N”规划体系全面实施,长江中游、北部湾、关中平原等城市群加快一体化发展步伐,一批都市圈有序培育。出台实施关于推进以县城为重要载体的城镇化建设的意见,城乡融合发展体制机制和政策体系进一步健全,城镇基础设施和公共服务持续向乡村延伸覆盖。
(八)加强生态文明建设,绿色循环低碳发展扎实推进。持续深化污染防治攻坚战,积极稳妥推进碳达峰碳中和工作,大力推动资源节约,绿色制造体系加快建设,绿色生产生活方式加快形成,生态环境治理成果巩固拓展。
一是生态环境质量不断改善。深入打好蓝天、碧水、净土保卫战。全国累计2.07亿吨粗钢产能完成全流程超低排放改造,挥发性有机物综合治理深入推进,移动源污染防治持续加强。加大重点流域水生态环境保护力度,实施重点海域入海河流水质改善行动,污水资源化利用扎实推进。严格建设用地土壤污染风险管控和修复名录内地块的准入管理,组织实施土壤污染源头管控项目,受污染耕地安全利用水平得到巩固提升。开展固体废物和新污染物治理,加强塑料污染全链条治理,开展商品过度包装治理,“无废城市”建设加快推进。加快构建国家生态安全屏障体系,启动实施一批重要生态系统保护和修复重大工程,中国山水工程入选联合国首批十大生态恢复旗舰项目,生态综合补偿试点取得显著成效。持续推动排污许可制改革。全面完成第二轮中央生态环境保护督察。全国地级及以上城市平均空气质量优良天数比率为86.5%,细颗粒物(PM2.5)平均浓度为29微克/立方米,比上年下降3.3%;地表水水质优良(Ⅰ-Ⅲ类)断面比例提高到87.9%,劣Ⅴ类水质断面比例降至0.7%。
二是碳达峰碳中和积极稳妥推进。碳达峰碳中和“1+N”政策体系构建完成,重点领域碳达峰实施方案和配套保障措施制定出台,“碳达峰十大行动”扎实推进。全国碳排放权交易市场平稳运行。坚持“先立后改”,加快建设先进清洁支撑性煤电,推动煤电机组节能降碳改造、灵活性改造、供热改造“三改联动”,积极发展新能源和清洁能源,第一批以沙漠、戈壁、荒漠地区为重点的大型风电光伏基地加快建设,我国可再生能源总装机突破12亿千瓦。重点行业节能降碳大力推进,提高新建建筑节能水平,积极发展绿色建筑,大力推广新能源汽车,持续推动充电基础设施建设,加快推进大宗货物和中长距离货物运输“公转铁”、“公转水”。单位国内生产总值二氧化碳排放下降0.8%。积极参与联合国气候变化沙姆沙伊赫大会各项谈判磋商,推动大会取得积极成果。

三是节能工作持续推进。优化节能目标考核,新增可再生能源和原料用能不纳入能源消费总量控制的实施方案出台,国家重大项目能耗单列有序实施,重大项目合理用能需求得到切实保障。设置重点行业能效标杆水平、基准水平,明确重点用能产品设备能效先进水平、节能水平、准入水平,节能标准更新升级和应用实施进一步加强。加快重点领域、行业和产品设备节能降碳更新改造,坚决遏制高耗能、高排放、低水平项目盲目发展。全国万元国内生产总值能耗比上年下降0.1%。
四是绿色产业体系快速发展。研究修订绿色产业指导目录,推动绿色产业示范基地建设。完善市场导向的绿色技术创新体系,推动绿色技术创新推广。国家节水行动持续实施,开展2022年度用水产品水效领跑者遴选,推动沿海缺水城市建设大型海水淡化工程,推进公共供水管网漏损治理重点城市(县城)建设。加强环境基础设施建设,城镇污水垃圾处理设施建设和运营水平逐步提高。循环经济加快发展,大宗固废综合利用深入推进,废旧物资循环利用体系加快建设,再生资源已成为工业生产的重要原材料。印发实施《生态产品总值核算规范(试行)》,推动建立生态产品价值实现机制。
(九)统筹发展和安全,安全发展基础进一步夯实。全面贯彻总体国家安全观,把维护国家安全贯穿经济社会发展各方面全过程,粮食、能源资源、产业链供应链安全得到切实保障。
一是粮食安全保障能力巩固提升。落实粮食安全党政同责,深入推进粮食储备和购销领域体制机制改革,更高层次、更高质量、更有效率、更可持续的国家粮食安全保障体系加快构建。扎实做好粮食调控工作,加强粮食进出口调节,合理安排政策性粮食库存销售,粮食市场平稳运行。充分发挥化肥保供稳价工作机制作用,积极稳妥做好化肥特别是钾肥供应保障。粮食进口供应链体系建设持续加强,粮食进口来源多元化取得新进展。
二是能源资源安全得到切实保障。加强能源产供储销体系建设,积极有效应对极端高温干旱等严峻挑战,迎峰度夏、迎峰度冬等重点时段能源供应总体平稳。煤炭兜底保障能力不断提升,电煤中长期合同实现全覆盖,电煤供应稳定保障。强化煤电非计划停运和出力受阻管理,发挥大电网优势组织开展跨区跨省互济支援,华东、华中、西南等地区供电紧张形势得到大幅缓解。大力推进石油、天然气增储上产,国内油气勘探开发力度加大,探明储量规模提升,投产达产进度加快,石油天然气稳定供应基础不断夯实。组织各地和上游供气企业完成全年及供暖季天然气合同签订,民生用气需求得到保障。推动宁波舟山大宗商品储运基地开工建设。
三是产业链供应链安全稳定运行。建立健全重要产业链供应链风险识别、预警、处置机制,形成多层次监测体系,提升风险及时识别发现、精准有效处置能力。统筹推进重点领域产业链供应链自主可控,风险应对能力持续提升。大力开展国际产业链供应链合作,构筑安全稳定、互利共赢的产业链供应链合作体系。
四是经济金融领域风险有效防范化解。稳妥处置房地产、地方中小银行、地方政府债务等重点领域风险,打击非法集资和非法跨境金融活动,坚决守住不发生系统性风险底线。推出3500亿元保交楼专项借款,设立2000亿元保交楼贷款支持计划,实施改善优质房企资产负债表计划,积极做好受困房企风险处置。全国一体化融资信用服务平台网络不断完善,“信易贷”模式深入推广,助力金融机构在防范风险前提下扩大中小微企业信用贷款规模。推动建立防范化解地方政府隐性债务风险长效机制,坚决遏制隐性债务增量。
(十)强化民生兜底保障,切实办好民生实事。落实以人民为中心的发展思想,在幼有所育、学有所教、劳有所得、病有所医、老有所养、住有所居、弱有所扶上持续用力,人民生活持续改善。
一是稳就业促增收取得扎实成效。实施系列减负稳岗扩就业政策措施,大幅提高失业保险稳岗返还比例,增加稳岗扩岗补助,全年为企业减负4961亿元。举办全国双创活动周,深入开展创业带动就业示范行动,支持地方加强返乡入乡创业园、创业孵化基地等创业载体建设,落实担保贷款、租金减免等创业支持政策。促进高校毕业生、退役军人、农民工等重点群体就业创业,实施离校未就业高校毕业生服务攻坚行动,进一步支持农民工就业创业。推动就业公共服务优化升级,支持地方建设一批公共实训基地。有序推进浙江高质量发展建设共同富裕示范区。收入分配制度改革持续深化,城乡居民收入稳步增长,全国居民人均可支配收入实际增长2.9%。
二是促进教育公平和质量提升取得新进展。深入实施教育强国推进工程,促进县域内义务教育优质均衡发展,实施学前和普通高中教育发展提升行动计划,学前教育短板不断补齐,九年义务教育巩固率、高中阶段教育毛入学率分别达到95.5%、91.6%,普通高等教育本专科招生和研究生招生超过1130万人。加强校外教育培训监管,全面加强和改进学校体育、美育、劳动教育。深化产教融合,职业教育类型定位不断优化,办学质量持续提升。启动第二轮“双一流”建设,基础学科人才培养不断加强。
三是医疗卫生服务保障得到加强。健康中国建设持续推进,促进优质医疗资源扩容下沉和区域均衡布局,国家医学中心建设平稳起步,国家区域医疗中心全国规划布局基本完成,省级区域医疗中心建设全面铺开。公共卫生防控救治能力建设深入推进,疾控体系建设向纵深发展。促进中医药传承创新。全国药品和高值医用耗材集中带量采购范围继续扩大。疫情防控救治体系建设不断加强,推动超大特大城市、省会城市等重点地区建设一批大型应急救治设施。
四是社会保障体系进一步完善。社会保险覆盖面持续扩大,年末全国基本养老、失业、工伤保险参保人数分别达到10.53亿人、2.38亿人、2.91亿人。发展多层次、多支柱养老保险体系,推动个人养老金发展的意见出台实施,对个人养老金实行个人所得税优惠政策。提高企业和机关事业单位退休人员基本养老金水平。实施企业职工基本养老保险全国统筹,推进失业保险、工伤保险省级统筹。深入开展新就业形态人员职业伤害保障试点。延续执行失业保险保障扩围政策。落实医保待遇清单制度,促进医保基本公共服务均等化,完善异地就医直接结算服务。加快建立多主体供给、多渠道保障、租购并举的住房制度,因城施策优化完善房地产调控政策,支持刚性和改善性住房需求。推动扩大保障性租赁住房有效供给,着力解决新市民、青年人等群体住房困难问题,全国开工建设和筹集保障性租赁住房265万套(间)。
五是公共服务水平稳步提高。推进国家基本公共服务标准动态调整。长城、大运河、长征、黄河、长江国家文化公园建设有序推进。加强重点文物保护和考古发掘,中华文明探源等重大工程积极推进。国民旅游休闲发展纲要印发实施,推动露营旅游休闲健康有序发展,乡村旅游产品供给不断丰富。支持全民健身中心、健身步道、公共营地等全民健身场地设施项目建设。深化家政服务业提质扩容“领跑者”行动,推动家政进社区。积极应对人口老龄化国家战略深入实施,完善和落实积极生育支持措施,启动建设第一批国家儿童友好城市,支持社会力量发展普惠托育服务,推进基本养老服务体系建设,扩大普惠性养老服务供给。完善老年人健康支撑体系,深入推进医养结合。康复辅助器具产业加快发展。社会福利、残疾人服务、退役军人褒扬优抚服务设施建设得到加强。扎实做好防灾减灾救灾和安全生产工作,平安中国建设迈向更高水平。
总的看,我们主动作为、应变克难,2022年在复杂多变的环境中基本完成全年主要目标任务,物价总水平保持稳定,就业形势总体稳定,科技创新能力稳步提升,生态环境质量持续改善,主要污染物排放量继续下降,民生保障进一步加强,粮食能源生产稳步增长,我国经济展现出坚强韧性。但伴随新冠病毒变异和全球疫情变化,国内疫情反复延宕,导致消费收缩、经济循环不畅;世界经济增长放缓,乌克兰危机使外部环境更趋复杂,全球粮食和能源供需失衡、通货膨胀高企、保护主义加剧等交织叠加,主要经济体宏观政策调整外溢效应显现,持续冲击影响我国发展。在这样异常复杂严峻的形势下,经济实际增长以及与经济增速相关的部分指标,与预期目标有一定差距;由于能耗水平较低的服务业增速大幅放缓,对完成能耗强度下降和二氧化碳排放强度下降目标带来较大影响。
过去5年极不寻常、极不平凡。在以习近平同志为核心的党中央坚强领导下,我们全力推进全面建成小康社会进程,完整、准确、全面贯彻新发展理念,主动构建新发展格局,着力推动高质量发展,经受住了世界百年变局加速演进、新冠疫情冲击、国内经济下行等多重考验,有力有效应对各种困难和风险挑战,创新和加强宏观调控,“十三五”规划胜利完成,“十四五”规划顺利实施,攻克了许多长期没有解决的难题,办成了许多事关长远的大事要事,推动经济社会发展取得举世瞩目的重大成就,我国作为世界第二大经济体、第二大消费市场、制造业第一大国、货物贸易第一大国、服务贸易第二大国、外汇储备第一大国等的地位进一步巩固提升。经济总量跃上新台阶。5年来,我国经济年均增长5.2%,明显高于同期世界2.3%左右的平均增速;国内生产总值从2017年的12万亿美元增加到18万亿美元;人均国内生产总值从2017年的8800多美元增加到1.27万美元,已超过全球平均水平,与高收入国家门槛的距离进一步缩小。特别是疫情暴发三年来,我们采取有力有效应对举措,在“六稳”基础上明确提出并强化“六保”,顶住了经济下行压力,三年经济年均增长4.5%,在世界主要经济体中处于领先水平。如期打赢脱贫攻坚战。坚持精准扶贫,组织实施人类历史上规模最大、力度最强的脱贫攻坚战,近1亿农村贫困人口实现脱贫,832个贫困县全部摘帽,历史性地解决了绝对贫困问题,如期全面建成小康社会。创新型国家建设成果丰硕。研发经费投入稳居世界第二,在载人航天、探月工程、深海探测、超级计算、卫星导航等诸多领域取得突破性进展,以新一代信息技术、生物技术、高端装备、绿色环保、新能源汽车为代表的战略性新兴产业发展迅速,成为引领高质量发展的重要引擎,新产业新业态新模式增加值占国内生产总值的比重达到17%以上。经济结构明显优化。粮食安全根基进一步夯实,谷物基本自给、口粮绝对安全,主要农副产品保持稳产高产;高技术制造业、装备制造业增加值年均增长10.6%、7.9%,质量水平稳步提升。消费成为经济增长的主要拉动力。区域重大战略扎实推进,乡村振兴战略稳步实施,新型城镇化水平和质量不断提升,城乡区域协调发展的潜力不断释放。基础设施网络持续完善。北京大兴国际机场、白鹤滩水电站等一批重大基础设施建成运行。建成世界上最现代化的铁路网和最发达的高铁网、全球规模最大的高速公路网络。万吨级以上泊位数、内河航道通航里程位居世界第一。5G网络、人工智能、大数据等新型基础设施建设加快推进。改革开放持续深化。聚焦重点领域和关键环节,牢牢把握全面深化改革总目标,毫不动摇巩固和发展公有制经济,毫不动摇鼓励、支持、引导非公有制经济发展,高标准市场体系建设稳步推进,宏观经济治理效能日益提升,更大激发市场活力和社会创造力。坚持扩大对外开放,共建“一带一路”成果丰硕,互利共赢的国际经贸合作持续深化,更高水平开放型经济新体制加快形成,贸易和投资自由化便利化程度不断提升。生态文明建设成效明显。持续加强生态环境保护,促进绿色低碳发展,“绿水青山就是金山银山”理念深入人心,生态文明建设发生历史性、转折性、全局性变化,细颗粒物(PM2.5)平均浓度下降27.5%,单位国内生产总值能耗下降8.1%,二氧化碳排放强度下降14.1%,全国地表水优良水体比例由67.9%上升到87.9%,生态系统质量和稳定性不断提升。人民生活显著改善。城镇新增就业年均1275万人,全国城镇调查失业率总体保持在较低水平。加强社会事业发展,建成世界上规模最大的教育体系、社会保障体系、医疗卫生体系,住房保障力度持续加大,困难群众住房条件明显改善,人民群众获得感幸福感安全感显著提升。
在外部环境复杂严峻、国内发展面临超预期冲击的背景下,我国经济社会发展取得上述成绩,殊为不易,值得倍加珍惜。这根本在于以习近平同志为核心的党中央的坚强领导,在于习近平新时代中国特色社会主义思想的科学指引,在于中国特色社会主义制度显著优势的充分彰显,全党全国各族人民团结奋斗、勇毅前行,各地区各部门积极作为、攻坚克难,有效防范化解了面临的风险挑战,有力激发释放了发展的潜力动力,实现了我国经济社会大局稳定。
与此同时,我们也要看到,当前世界之变、时代之变、历史之变正以前所未有的方式展开,世界处在新的动荡变革期,我国发展进入战略机遇和风险挑战并存、不确定性难预料因素增多的时期。从国际看,百年变局加速演进,大国博弈和地缘冲突加剧全球政治经济风险,粮食、能源安全问题突出,全球产业链供应链遭遇严重冲击,发达经济体紧缩政策累积效应不断显现,世界经济增长动能减弱,全球金融市场风险加大,外部环境不稳定、不确定、难预料成为常态。从国内看,我国经济恢复的基础尚不牢固,发展不平衡不充分问题依然突出,总量性、结构性、周期性矛盾问题进一步暴露,需求收缩、供给冲击、预期转弱三重压力仍然较大。一是总需求不足问题仍较突出。制约消费恢复和增长的因素仍然较多,制造业投资增长支撑不强,房地产投资恢复增长面临挑战,民间投资意愿和能力仍然偏弱。一些地方由于项目要素保障不到位等,对基础设施投资也形成较大制约。世界经济下行叠加保护主义影响,全球贸易增长放缓,国际市场竞争更加激烈,保持出口稳定增长难度加大。二是供给面临的结构性约束较强。科技创新能力仍待提升,部分基础原材料、关键设备和零部件等“卡脖子”问题突出,产业链供应链卡点堵点仍然较多。粮食稳产仍有不确定性,部分农产品和农资供求处于紧平衡态势,国际粮价仍高位运行,向国内传导的风险依然存在。煤炭供求形势仍然偏紧,天然气保供压力较大,极端天气下的能源安全保障能力还需提升。全社会用能刚性增长压力较大,能耗强度降低还面临不少挑战。三是重点领域风险可能交织放大。金融风险处于易发期,国际金融市场波动加大,跨国境、跨市场、跨领域风险关联性明显增强。一些地方经济恢复困难较多,财政收支矛盾突出。地方政府融资平台债务风险亟待规范管理。社会治理仍需进一步加强,安全生产形势仍较严峻,极端天气及洪涝、干旱等自然灾害风险犹存。四是民生领域存在不少短板。就业总量压力和结构性矛盾并存,高校毕业生再创历史新高,重点群体就业形势严峻。居民收入增速放缓,持续促进居民增收难度较大。教育、医疗、托育、养老、住房等方面供给短板仍存,基本公共服务均等化水平还需提升。大气、水体、土壤等环境持续改善基础尚不稳固,环境基础设施建设仍待加强。五是市场预期还不稳固。企业特别是中小微企业生产经营面临困难,居民消费意愿谨慎,企业发展信心不足与市场需求不振可能形成循环弱化。此外,工作中多目标多政策统筹协调仍不到位,在短期波动中把握长期趋势、在发展中解决两难多难问题、在复杂局面中及时化解重大矛盾风险的能力仍待加强,形式主义、官僚主义现象仍较突出,“一刀切”、脱离实际的现象仍有发生,应对疫情冲击过程中有些方面工作还存在一些不足。
在直面困难挑战的同时,更应该看到,我国经济韧性强、潜力大、活力足,生存力、竞争力、发展力、持续力不断提升,经济长期向好的基本面没有变,支撑高质量发展的生产要素条件没有变,推进中国式现代化的制度保证更为完善、物质基础更为坚实、精神力量更为主动,经济社会发展前景广阔、前途光明。在新时代新征程上,有习近平总书记作为党中央的核心、全党的核心掌舵领航,有习近平新时代中国特色社会主义思想的科学指引,有全国各族人民众志成城、团结奋斗,我们完全有条件、有信心、有能力战胜前进道路上的一切艰难险阻,在以中国式现代化推进强国建设、民族复兴的道路上阔步前行。
二、2023年经济社会发展总体要求、主要目标和政策取向
2023年是全面贯彻党的二十大精神的开局之年,做好经济工作意义重大。
(一)总体要求。
做好2023年经济工作,要在以习近平同志为核心的党中央坚强领导下,以习近平新时代中国特色社会主义思想为指导,全面贯彻落实党的二十大精神,按照中央经济工作会议部署,扎实推进中国式现代化,坚持稳中求进工作总基调,完整、准确、全面贯彻新发展理念,加快构建新发展格局,着力推动高质量发展,更好统筹国内国际两个大局,更好统筹疫情防控和经济社会发展,更好统筹发展和安全,全面深化改革开放,大力提振市场信心,把实施扩大内需战略同深化供给侧结构性改革有机结合起来,突出做好稳增长、稳就业、稳物价工作,有效防范化解重大风险,推动经济运行整体好转,实现质的有效提升和量的合理增长,持续改善民生,保持社会大局稳定,为全面建设社会主义现代化国家开好局起好步。
在具体工作中,要坚持系统观念、守正创新,推动经济实现整体好转、风险得到有效管控、社会大局保持稳定。重点把握好“六个统筹”:一是更好统筹疫情防控和经济社会发展。倍加珍惜三年抗疫斗争的重要成果,深入总结经验做法,完善相关机制和举措,抓实抓细新阶段疫情防控各项工作,建强卫生健康服务体系,抓好重点群体防控和救治,着力保健康、防重症,坚决巩固住来之不易的重大成果。二是更好统筹经济质的有效提升和量的合理增长。坚持以质取胜,以质开拓市场空间,在提高质量效益的基础上保持合理的经济增长,以量变的积累实现质变。三是更好统筹供给侧结构性改革和扩大内需。坚持把深化供给侧结构性改革贯穿经济工作全过程,通过高质量供给创造有效需求,支持以多种方式和渠道扩大内需,充分释放消费和投资潜力,实现更高水平的供需良性循环和动态平衡。四是更好统筹经济政策和其他政策。坚持系统观念和实践标准,增强全局观,加强与宏观政策取向一致性评估,及时发现和纠正政策执行偏差,清理和废止有悖高质量发展的政策规定。五是更好统筹国内循环和国际循环。围绕构建新发展格局,更有针对性地加快补上我国产业链供应链短板弱项,坚持以我为主实施宏观政策,增强国内大循环内生动力和可靠性,提升国际循环质量和水平,保持经济平稳健康运行。六是更好统筹当前和长远。既要做好当前工作,努力取得好的成绩,又要前瞻性思考,把握战略主动,为今后发展做好衔接。
(二)主要预期目标。
按照上述总体要求,充分把握发展机遇和有利条件,充分估计内外部环境的严峻性和不确定性,统筹兼顾需要与可能,提出2023年经济社会发展主要预期目标:
——国内生产总值增长5%左右。主要考虑:一是全面贯彻党的二十大精神开好局起好步的要求,党的二十大明确到2035年要达到中等发达国家水平,必须在提高质量效益基础上长期保持合理经济增长,续写经济快速发展和社会长期稳定两大奇迹新篇章。二是体现了稳增长、稳就业、稳物价的要求,有利于向市场传递积极信号,提振信心,引导预期,扩大就业,改善民生,在发展中防范和化解风险隐患。三是同现阶段我国经济增长潜力相适应,资源要素条件可支撑,虽然超预期影响仍在、外部不确定性较多,但只要政策聚焦发力、工作加倍努力、各方齐心协力,这一目标经过奋斗是可以实现的。
——城镇新增就业1200万人左右,城镇调查失业率5.5%左右。关于城镇新增就业:主要考虑是2023年需在城镇就业的新成长劳动力规模仍然较大,其中高校毕业生将达到1158万人,实现1200万人左右的城镇新增就业,是稳就业的基本要求。关于城镇调查失业率:主要考虑是2023年就业压力仍然较大,5.5%左右的预期目标体现了就业优先的政策导向,有利于稳定社会预期,考虑到2023年经济持续恢复,稳就业政策落实落细,这一目标是可以实现的。
——居民消费价格涨幅3%左右。主要考虑:综合输入性通胀、翘尾等因素,预计2023年居民消费价格上涨压力仍然存在,但当前我国工农业产品供应总体充裕,保供稳价体系进一步健全,物价保持平稳运行具有坚实基础,将居民消费价格涨幅设为3%左右,有利于保持政策目标的连续性,稳定市场预期,同时也留有适当余地。
——居民收入增长与经济增长基本同步。主要考虑:这是坚持以人民为中心的发展思想的必然要求,是夯实消费基础、扩内需稳增长的重要支撑。随着完善收入分配制度、扩大中等收入群体、增加低收入群体收入等政策措施持续推进,2023年居民收入增长有望继续与经济增长基本同步。
——进出口促稳提质,国际收支基本平衡。主要考虑:今年世界经济贸易增速放缓,国际贸易和利用外资的竞争将更趋激烈,保持国际收支基本平衡、稳定外贸外资是经济增长的重要支撑,需要在外贸稳规模优结构、更大力度吸引和利用外资上下更大力气。随着我国超大规模市场和全产业链优势继续显现、区域经贸合作持续深化、外商投资环境不断改善、外贸新业态新模式蓬勃发展等,经过努力,稳外贸稳外资、保持国际收支基本平衡是可以实现的。
——粮食产量保持在1.3万亿斤以上。主要考虑:统筹考虑国内粮食消费需求、综合生产能力、全球粮食市场变化等因素,为全方位夯实粮食安全根基、保障市场供应和价格稳定,需要粮食产量保持在1.3万亿斤以上。
——单位国内生产总值能耗和主要污染物排放量继续下降,重点控制化石能源消费,生态环境质量稳定改善。主要考虑:随着经济社会持续发展,工业和居民用能将保持刚性增长,为体现对节能工作的引导约束,并考虑到“十四五”统筹考核的要求,将单位国内生产总值能耗目标设定为降低2%左右,在实际工作中争取更好结果,并强调主要污染物排放量继续下降,重点控制化石能源消费,生态环境质量稳定改善。
(三)主要宏观政策取向。
为实现上述目标,要坚持稳字当头、稳中求进,继续实施积极的财政政策和稳健的货币政策,加大宏观政策调控力度,加强各类政策协调配合,形成共促高质量发展合力。
积极的财政政策要加力提效。保持必要的财政支出强度,优化组合赤字、专项债、贴息等工具,在有效支持高质量发展中保障财政可持续和地方政府债务风险可控。2023年赤字率拟按3%安排,比2022年提高0.2个百分点;赤字规模3.88万亿元,比2022年增加5100亿元。完善税费优惠政策,对现行减税降费、退税缓税等措施,该延续的延续,该优化的优化,突出对制造业、中小微企业、个体工商户以及特殊困难行业的支持。拟安排新增地方政府专项债券3.8万亿元,比2022年增加1500亿元,适当扩大投向领域和用作项目资本金范围,注重加强中央预算内投资、地方政府专项债券、政策性开发性金融工具等有效衔接。加强对经济社会发展薄弱环节和关键领域的投入,积极支持科技攻关、乡村振兴、区域重大战略、教育、基本民生、绿色发展等重点领域。继续完善财政转移支付体系,加大中央对地方的转移支付力度,推动财力下沉,优化省以下财力分配,更多向困难地区和欠发达地区倾斜。进一步完善财政资金直达机制,做好基层“三保”工作。严肃财经纪律,坚持党政机关过紧日子,从严控制一般性支出,切实防范地方政府债务风险。
稳健的货币政策要精准有力。保持流动性合理充裕,发挥货币政策工具总量和结构双重功能,满足宏观经济运行实际需要,稳定市场预期,防控金融风险。2023年保持广义货币供应量(M2)和社会融资规模增速与国内生产总值名义增速基本匹配,支持实体经济发展。支持金融机构按照市场化法治化原则满足实体经济有效融资需求,引导金融机构加大制造业中长期贷款投放力度,推动普惠小微贷款增量、扩面,进一步加大对科技型、专精特新中小企业信贷支持力度,推动企业综合融资成本和个人消费信贷成本稳中有降。加大结构性货币政策工具使用力度,将碳减排支持工具、支持煤炭清洁高效利用专项再贷款、交通物流专项再贷款执行期限延长。稳步深化汇率市场化改革,完善跨境资金流动宏观审慎管理,保持人民币汇率在合理均衡水平上的基本稳定。强化金融稳定保障体系,提高重大风险应对和处置能力。
产业政策要发展和安全并举。围绕构建新发展格局,优化产业政策实施方式,加快建设现代化产业体系,狠抓传统产业改造升级和战略性新兴产业培育壮大,着力补强产业链薄弱环节,在落实碳达峰碳中和目标任务过程中锻造新的产业竞争优势。推动产业链和创新链融合对接,推动“科技-产业-金融”良性循环。坚守实体经济特别是制造业,筑牢安全基石。
科技政策要聚焦自立自强。遵循科学、技术发展规律,深化科技管理体制改革,深入实施科教兴国战略、人才强国战略、创新驱动发展战略,有力统筹教育、科技、人才工作。着眼国家战略需求和国际竞争前沿,布局实施一批国家重大科技项目,完善新型举国体制,发挥好政府在关键核心技术攻关中的组织作用,加强基础研究,强化战略科技力量。突出企业科技创新主体地位,引领产学研深度融合,利用市场优势培育自主创新能力。提升财政科技经费投入效能。推进人才引进、培育、使用制度改革,加强基础学科和紧缺类学科建设,用好用活各类人才,提高人才自主培养质量和能力。
社会政策要兜牢民生底线。深入实施就业优先战略,落实落细就业优先政策,支持发展吸纳就业能力强的产业和企业,把促进青年特别是高校毕业生就业工作摆在更加突出的位置,促进脱贫人口就业,加强劳动者权益保护。及时有效缓解结构性物价上涨给部分困难群众基本生活带来的影响。完善社会保障体系,扎牢社会保障网,稳妥推进养老保险全国统筹。推动优质医疗资源扩容下沉和区域均衡布局,增加农村和欠发达地区的医疗资源。完善生育支持政策体系,发展养老事业和养老产业,积极应对人口老龄化和少子化。
2023年经济发展面临的困难挑战不少,实施宏观政策需统筹兼顾、综合平衡,注重围绕经营主体需求施策,完善政策实施方式,增强时效性和精准性,与2022年宏观政策有效衔接,并靠前安排,力争尽早出台实施。强化规划政策协同配合,做好“十四五”规划中期评估,促进财政、货币、就业、产业、投资、消费、价格、环保、区域等政策形成系统集成效应,汇聚集中力量办大事、难事、急事的合力。强化经济监测预测预警和政策预研储备,丰富政策工具箱,做好应对更为复杂困难局面的各项工作准备。强化煤电油气运调节,压实地方政府、部门、企业责任,确保能源安全供应。强化社会预期引导和管理,做好政策解读,密切关注舆情走势,及时回应社会关切,着力提振市场信心。
三、2023年国民经济和社会发展计划的主要任务
2023年,要全面学习、全面把握、全面落实党的二十大精神,认真贯彻落实中央经济工作会议精神和《政府工作报告》部署,着力做好十方面重点工作。
(一)更好统筹疫情防控和经济社会发展,巩固拓展抗疫成果。坚持人民至上、生命至上,压实“四方责任”,盯紧关键环节,抓实抓细新阶段疫情防控各项工作,建强卫生健康服务体系。
一是扎实做好“乙类乙管”常态化防控。强化疫情监测和常态化预警能力建设,健全疫情监测体系和信息报告制度,加强对夏季、秋冬季等重点时段疫情走势的分析研判,及时准确作出预警并采取必要的紧急防控措施。科学谋划疫苗接种工作,促进老年人接种率持续提升。着力做好老年人、儿童等重点人群防护和救治工作。推动城市医疗资源下沉农村,畅通市县两级转诊机制,补齐农村疫情防控短板。提升公共卫生防控救治能力,推动重症救治资源扩容和改造。推动超大特大城市、大城市在辖区内的山区县(区),按照“平急两用”的思路,改造建设一批民宿、乡村旅游酒店等设施。
二是加强医疗物资生产储备保供。持续抓好重点医疗物资的生产、调度和供应。完善储备制度和目录,巩固完善人员、物资统筹调配机制,切实解决好基层一线能力、药品、设备等方面的短板弱项。加强精准投放,强化供需衔接,按照轻重缓急合理确定保供顺序,切实保障医疗机构用药,优先满足养老院、福利院等重点场所,支持社区和高校、企业等备足需求,强化对空巢家庭、失独家庭、低收入家庭等兜底保障。充分发挥大型连锁药店和互联网平台作用,提高药品投送分配效率。开展价格和市场秩序检查,保障抗疫药品“不断供、不涨价”。加大药品生产、储存、运输、使用全链条质量监管力度,牢牢守住药品质量安全底线。统筹推进卫生健康领域科技攻关,积聚各方力量提升生命健康科技水平。
三是加快提升城乡医疗卫生和环境保护水平。充分发挥爱国卫生运动的组织优势和群众优势,加强防控知识宣传普及,引导广大人民群众主动学习健康卫生知识,掌握健康技能,养成良好的个人卫生习惯,践行文明健康的生活方式,自觉加强个人防护,做自己健康的第一责任人。加强城乡环境卫生整治,推进重点区域、重点场所环境卫生治理,深化村庄清洁行动,常态化开展清脏治乱大扫除,常态化开展病媒孳生地清理,有效防控传染病传播。加快完善医疗卫生和环境基础设施,抓紧补短板、强弱项,不断筑牢重大疫情防控医疗卫生和环境基础。
四是扎实推进健康中国建设。加强常态化分级分层分流医疗卫生体系建设,建强以公立医疗机构为主体的三级医疗卫生服务网络。深化医药卫生体制改革,深入推进国家医学中心建设,全面完成国家区域医疗中心全国范围内的规划布局,有序推进省级区域医疗中心建设。通过组建县域医共体等多种方式,提高基层医疗卫生服务能力,加强基层医疗服务保障。加强国家中医药传承创新中心、国家中医疫病防治基地、中西医协同“旗舰”医院、中医特色重点医院等中医药传承创新重大项目建设。加强心理健康和精神卫生能力建设。
(二)着力扩大国内需求,充分发挥消费的基础作用和投资的关键作用。坚定实施扩大内需战略,深化供给侧结构性改革,通过高质量供给创造有效需求,增强内需对经济增长的拉动作用,促进形成强大国内市场。
一是综合施策释放消费潜力。把恢复和扩大消费摆在优先位置,增强消费能力,改善消费条件,创新消费场景。顺应居民消费升级趋势,打造内容丰富、品质精良、结构合理的高质量消费供给体系,持续提升传统消费,加快培育新型消费,不断壮大消费热点。稳定汽车等大宗消费,强化停车设施建设改造,优化停车设施供给结构,加快推进公路沿线、交通枢纽场站、居住区等充电设施设备建设,推动公共领域车辆全面电动化。鼓励有条件的地方对购买绿色智能家电、绿色建材等予以支持,持续开展家电生产企业回收目标责任制行动。采取有效措施推动生活服务消费恢复,规范旅游市场秩序,大力发展城市微旅游、乡村旅游和短途周边游。落实带薪休假制度。推进即时零售、直播电商、云展会等新模式健康发展,拓展沉浸式交互式购物体验。支持刚性和改善性住房、新能源汽车、养老服务、教育医疗文化体育服务等消费。引导培育信息消费。开展智慧商圈、智慧商店、智慧景区、旅游城市和绿色商场示范创建,扩大绿色产品供给和消费。促进老字号创新发展。高水平办好2023年中国品牌日系列活动,不断提升中国品牌知名度和影响力,推动国潮品牌消费繁荣发展。营造安心放心的消费环境,加大消费品质量安全监管力度,强化消费者权益保护。

二是积极扩大有效投资。2023年拟安排中央预算内投资6800亿元,进一步优化调整中央预算内投资结构,聚焦国家重大发展战略,重点向粮食安全、能源安全、产业链供应链安全、国家安全以及民生等领域倾斜,集中力量办好国家层面的大事、难事、急事,通过政府投资和政策激励有效带动全社会投资。有力有序推进“十四五”规划102项重大工程建设。用好推进有效投资重要项目协调机制经验,坚持“项目跟着规划走”、“资金、要素跟着项目走”,统筹用好中央预算内投资、地方政府专项债券、政策性开发性金融工具、结构性货币政策工具、制造业中长期贷款等,强化土地、用能、环评等要素保障。扩大工业和技术改造投资,推动企业技术改造和设备更新。实施城市更新行动,加快城镇老旧小区改造。进一步完善加大力度支持民间投资发展的政策环境,鼓励和吸引更多民间资本按市场化原则参与国家重大工程项目和补短板项目建设,采取有效措施激发民间投资活力。推进基础设施领域不动产投资信托基金(REITs)常态化发行,盘活存量资产。加强项目储备,依托国家重大建设项目库持续储备一批既利当前、又利长远的重点项目。加大项目前期工作力度,推动项目尽快形成实物工作量。持续推进投资项目审批制度改革,修订投资管理有关规章和规范性文件,增强投资法规的统一性和协同性。深化投资在线平台创新应用,建立与银行等金融机构的投融资审批数据共享机制。
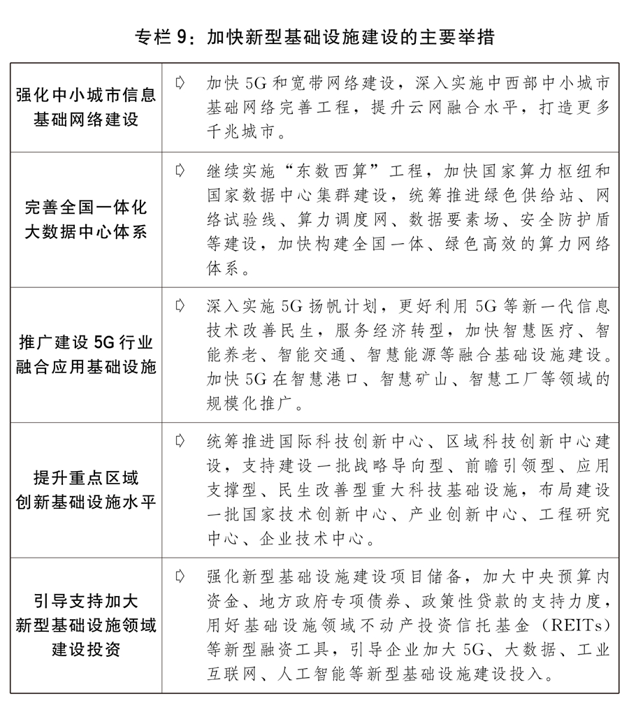
三是持续推进重大基础设施建设。优化基础设施布局、结构、功能和系统集成,构建现代化基础设施体系。推动川藏铁路、沿江沿海高铁、国家水网等重大项目建设,加快重大引调水、防洪减灾、西部陆海新通道、小洋山北侧集装箱码头开发建设,推进川藏公路G318线提质改造,加快沿边国道G219线、G331线待贯通路段建设,推进中西部铁路、长江黄金水道、过江通道、重点城市群都市圈城际铁路和市域(郊)铁路建设。加快5G、人工智能、大数据、物联网、工业互联网等新型基础设施建设,推动智慧高速公路建设,推进民用空间基础设施建设,加快推进海南商业航天发射场建设,优化升级数字基础设施,加快建设信息网络基础设施,推进云网融合和算网协同发展,有序推进基础设施智能升级。

(三)加快建设现代化产业体系,着力提升产业链供应链韧性和安全水平。深入实施创新驱动发展战略,着力补齐短板、加固长板,巩固壮大实体经济根基,不断塑造发展新动能新优势。
一是强化高水平科技自立自强。充分发挥新型举国体制优势,加强国家战略科技力量,坚决打赢关键核心技术攻坚战。加强科技基础能力建设,统筹推进国际科技创新中心、区域科技创新中心建设,提升综合性国家科学中心原始创新策源功能,推进国家实验室建设和有效运行,重组全国重点实验室体系,推进国家制造业创新中心建设,促进国家高新区和自主创新示范区高质量发展,新建一批国家技术创新中心、产业创新中心、工程研究中心、企业技术中心。加快推进“科技创新2030-重大项目”实施,瞄准重点领域布局一批具有战略性全局性前瞻性的国家重大科技项目。围绕制造业等重点产业链,集中优质资源合力推进关键核心技术攻关,加快推进自主创新产品、自主开源技术等迭代应用。强化企业创新主体地位,加强企业主导的产学研深度融合,提高科技成果转化和产业化水平,营造有利于科技型中小微企业成长的良好环境,支持科技型、创新型中小微企业参与国家级创新平台建设,推动更多优质企业登陆科创板。强化区域创新能力。培育创新文化。深化科技管理体制改革,推进科技评价改革,加大多元化科技投入。全面提升知识产权创造、运用、保护和服务水平。大力推动科学普及和全民科学素养提升。
二是加快产业结构优化升级。修订出台产业结构调整指导目录(2023年本),深入实施产业基础再造工程和重大技术装备攻关工程,加快传统产业和中小企业数字化转型,推广先进适用技术,推动制造业高端化、智能化、绿色化发展。实施绿色制造工程,持续推进工业重点领域节能降碳。狠抓传统产业改造升级,健全市场化法治化化解过剩产能长效机制,推动钢铁等重点行业加快联合重组,推进企业技术改造和设备更新。优化乙烯等石化产业布局,促进化工产业有序转移和安全发展,促进现代煤化工产业健康发展,推进煤化工产业示范基地建设,推动重大石化项目建设,打造世界一流石化产业基地和一流石化企业。优化新能源汽车产业布局,推动新能源汽车动力电池产业持续健康发展。培育战略性新兴产业集群,探索建设一批创新和公共服务综合体,促进战略性新兴产业融合集群发展,加快发展先进制造业集群,巩固新能源汽车、5G、光伏等优势产业领先地位,前瞻布局未来产业,发展生物经济、北斗产业、氢能产业,加快人工智能、生物制造、绿色低碳、量子计算、航空航天等前沿技术研发和应用推广。发展智能建造。研究制定推动构建优质高效服务业新体系的政策措施,推动现代服务业同先进制造业、现代农业深度融合。继续开展质量提升行动,推进质量强国建设。加快构建现代物流体系,完善物流基础设施网络,降低流通成本。
三是加快发展数字经济。推动数字产业创新发展,培育一批具有国际竞争力的生态主导型企业和数字产业集群。研究制定数据产权制度、数据交易市场等基础制度配套政策文件,加强开源体系建设顶层设计。推动数字技术与实体经济深度融合,加强数字化转型顶层设计,完善支持数字化转型的政策举措,组织实施数字化转型工程,助力实体经济高质量发展。深化新一代信息技术与制造业融合发展,深入实施智能制造工程,推进制造业数字化、网络化、智能化,创新发展智慧农业,推进“数商兴农”。着力推动电子商务高质量发展,积极引导直播电商、即时电商等新模式新业态发展。提升常态化监管水平,推动平台经济规范健康持续发展,支持平台企业加强技术创新,赋能实体经济转型升级,提升国际化水平,在引领发展、创造就业、国际竞争等方面发挥更大作用。开展双多边数字经济治理合作,鼓励数字经济企业“走出去”。
四是促进产业链供应链循环畅通。发挥保持产业链供应链安全稳定重点企业、重点园区作用,实施产业链供应链贯通工程。提升制造业核心竞争力,深入实施强链补链行动,着力补强产业链薄弱环节,锻造一批产业链长板,强化产业链上下游、大中小企业协同攻关,促进全产业链优化升级。支持国内矿山项目建设,加大资源勘探开发力度,增强矿产资源保障能力。加强物流保通保畅统筹调度,切实保障能源、粮食、医疗物资等各类重点物资安全有序运输。完善多层次风险监测体系,提高风险及时精准识别、快速有效处置能力,做到风险早发现、早报告、早研判、早处置。
(四)深化重点领域和关键环节改革,构建高水平社会主义市场经济体制。深化改革攻坚,着力破解制约发展的体制机制障碍,不断增强社会主义现代化建设的动力和活力。
一是有效激发市场活力。坚持“两个毫不动摇”,依法保护各类经营主体产权和合法权益。全面梳理修订涉企法律法规政策,持续破除影响平等准入的壁垒。进一步加强和改进国有经济管理,深化国资国企改革,持续推进国有资本布局优化和结构调整,制定实施新一轮深化国有企业改革行动方案,积极稳妥深化混合所有制改革,完善中国特色现代企业制度,打造一批创新型国有企业,加快建设世界一流企业。依法保护民营企业产权和企业家利益,鼓励支持民营经济和民营企业发展壮大,支持民营企业融入和服务国家重大战略,确定民营经济联系点城市并推广第二批地方支持民营企业改革发展的典型做法。支持中小微企业和个体工商户发展,加强中小微企业管理服务。构建亲清政商关系,为各类所有制企业创造公平竞争、竞相发展的环境。健全优质中小企业梯度培育体系,培育专精特新中小企业。扎实做好拖欠中小企业账款清理工作。继续大力弘扬企业家精神,营造让国企敢干、民企敢闯、外企敢投的良好环境。
二是扎实推进高标准市场体系建设。推动全国统一大市场建设,持续完善产权保护、市场准入、公平竞争、社会信用等市场体系基础性制度,健全统一的市场监管规则。以重点任务落实和综合改革试点为抓手,推动加快形成系统集成、协同高效的要素市场化配置改革局面。进一步落实深圳建设中国特色社会主义先行示范区放宽市场准入特别措施,支持重大改革试点地区、改革先行示范区等探索创新。进一步深化公共资源交易平台整合共享,不断提升公共资源配置效益和效率。深化招标投标改革创新,加快完善招标投标、政府采购法规制度,深入推进招标投标全流程电子化数字化转型升级,加强全覆盖全链条全流程监管,打造公平公正、规范高效、阳光透明的招标投标市场环境。
三是营造市场化法治化国际化一流营商环境。深化简政放权、放管结合、优化服务改革。坚持依法行政,严格规范公正文明执法,带头遵守契约,提高政府公信力和执行力。强化公平竞争审查制度刚性约束,持续清理修改不符合优化营商环境条例的规章和规范性文件,推动各地结合实际出台配套政策措施,促进全国范围营商环境持续改善。深化营商环境创新试点,支持有条件的地方率先加大营商环境改革力度。不断优化中国营商环境评价体系,健全中国营商环境评价长效机制。制定进一步提升重点区域、工业园区等营商环境水平的行动方案,推动城市群、都市圈等重点区域营商环境一体化发展。推动建立涉企收费长效监管机制。充分发挥全国一体化政务服务平台“一网通办”枢纽作用,深入推进“一件事一次办”改革举措,加快电子证照应用,持续提升政务服务“跨省通办”质效。建立企业信用状况综合评价体系,强化企业信用风险分类管理,完善社会信用统一代码制度,加强信用信息共享应用,促进中小微企业融资便利。

四是稳步推进重点领域改革。深化财税体制改革,完善财政转移支付体系,健全省以下财政体制,进一步优化税制结构,完善地方税体系和个人所得税制度,夯实地方基本财力和自我发展能力。健全现代预算制度,加强重点支出政策绩效评价。深化金融体制改革,完善现代中央银行制度,引导大型银行服务重心下沉、改进普惠和民营企业金融服务,督促中小金融机构回归本源和服务当地。持续深化资本市场改革,完善多层次资本市场体系,健全资本市场功能,提高直接融资比重。持续深化油气体制改革,积极稳妥推进省级管网以市场化方式融入国家管网,提升“全国一张网”覆盖水平,完善管网运营机制改革,开展跨省天然气管道运输成本监审和定价工作,建立健全城镇燃气终端销售价格与采购成本联动机制。稳步推进铁路等行业竞争性环节市场化改革。进一步推进电力体制改革,深入推进全国统一电力市场体系建设,加快推进电力现货市场建设,完善跨省跨区送电电价市场化形成机制。深化新能源上网电价市场化改革,完善供热价格机制。优化经营自然垄断环节企业的监督管理。开展部分中央直属及跨省水利工程定价成本监审和价格校核,深入推进农业水价综合改革。进一步深化行业协会商会改革,探索分类监管制度,促进行业协会商会健康规范发展。
(五)坚持农业农村优先发展,全面推进乡村振兴。全力保障粮食安全,制定加快建设农业强国规划,进一步巩固拓展脱贫攻坚成果,建设宜居宜业和美乡村。
一是全方位夯实粮食安全根基。落实粮食安全党政同责、耕地保护党政同责,组织开展耕地保护和粮食安全责任制考核。完善粮食主产区、主销区和产销平衡区支持政策,主产区要巩固提升生产能力,产销平衡区要挖掘空间增加产能,主销区要确保自给率不再下滑并有所提高。实施新一轮千亿斤粮食产能提升行动。加强粮食产购储加销各环节能力建设。稳定粮食播种面积和产量,严格落实耕地保护要求,制定逐步把永久基本农田全部建成高标准农田的实施方案,实施好国家黑土地保护工程,加快建设国家粮食安全产业带。扎实推进优质粮食工程,加强粮食仓储物流设施建设,做好粮食库存销售安排。合理制定稻谷、小麦最低收购价,稳定玉米、大豆生产者补贴和稻谷补贴政策,完善棉花目标价格政策实施措施。实施现代种业提升工程,落实种业振兴行动方案,扎实推进国家大豆种子基地建设。加强农业关键核心技术攻关,强化农业科技和装备支撑。持续完善国家粮食应急保障体系。加强粮食、棉花、食糖总量平衡和市场调控。完善化肥等农资保供稳价应对机制。完善生猪产能调控机制,稳定生猪生产供应。开展优质饲草和生态草种业攻关,深入推进草原畜牧业转型升级,促进草原畜牧业发展壮大。制定树立大食物观开发食物资源保障各类食物有效供给的指导意见,发展设施农业,构建多元化食物供给体系。
二是巩固拓展脱贫攻坚成果。强化防止返贫动态监测帮扶,坚决防止出现规模性返贫。在国家乡村振兴重点帮扶县实施一批补短板促振兴重点项目,着力改善基础设施条件,推动脱贫地区产业振兴。继续加大易地扶贫搬迁后续扶持力度,推动大型安置区融入新型城镇化建设。确保脱贫劳动力就业规模稳定在3000万人以上。持续加大以工代赈政策实施力度,努力提高劳务报酬发放规模。深化东西部协作和中央单位定点帮扶,深入推进“万企兴万村”行动。组织开展消费帮扶专项行动,健全消费帮扶长效机制,持续推进消费帮扶示范城市和产地示范区创建。
三是推动农村一二三产业融合发展。发展新型农村集体经济、新型农业经营主体和社会化服务、农业适度规模经营。大力发展乡村特色产业,高质量做好农业现代化示范区、国家农村产业融合发展示范园、优势特色产业集群、国家现代农业产业园、农业产业强镇创建和认定工作,健全乡村产业体系,拓宽农民增收致富渠道。加强农林废弃物资源化利用,推行循环型农业发展模式。发展壮大县域经济,促进县域城乡融合发展,推动建立健全县域内城乡一体的就业、教育、医疗、养老等政策体系,加快推进县乡村公共基础设施建设运营管护一体化。深化农村重点领域改革,完善农村土地制度,有序开展第二轮土地承包到期后再延长30年整县试点,稳慎推进农村宅基地制度改革试点,深化农村集体经营性建设用地入市改革试点。
四是扎实有序推进乡村建设。深入实施乡村建设行动,制定农村基本具备现代生活条件建设指引。加强中小河流治理、病险水库除险加固、蓄滞洪区调整与建设、山洪灾害防治等防汛薄弱环节建设,实施规模化供水工程建设和小型供水工程规范化改造,开展农村水系综合整治。推动乡镇通三级及以上公路建设、老旧公路改造和窄路基路面加宽改造,持续开展“四好农村路”和城乡交通运输一体化示范创建,深化农村公路管养体制改革。实施农村电网巩固提升工程,推动分布式光伏、风电发展,发展农村生物质能源。加快完善县乡村三级电子商务和快递物流配送体系,构建农村物流骨干网络。实施农房质量安全提升工程。扎实推进农村人居环境整治提升行动,推动建立长效管护机制,因地制宜推进农村改厕,持续开展村庄清洁行动,加强传统村落保护利用。加强和改进乡村治理,推动扩大积分制、清单制、数字化治理运用覆盖面。
(六)促进区域协调发展,构建优势互补、高质量发展的区域经济布局和国土空间体系。深入实施区域协调发展战略、区域重大战略、主体功能区战略、新型城镇化战略,优化重大生产力区域布局,打造高质量发展新动能。
一是扎实推进区域协调发展战略。推动西部大开发形成新格局,做大做强特色优势产业,筑牢生态安全屏障,不断拓展国家发展的战略回旋空间。推动东北全面振兴取得新突破,完善支持东北全面振兴政策举措,支持东北地区中心城市及城市群提质增效,更好维护国家粮食、生态、能源等安全。促进中部地区加快崛起,构建以先进制造业为支撑的现代产业体系,推进高质量发展年度重大工程项目建设。鼓励东部地区加快推进现代化,充分发挥对全产业链的稳链固链强链作用。提高中西部和东北地区开放水平,巩固东部沿海地区开放先导地位,推动安徽更好发挥连接中部地区与长三角地区的作用,推动江西等内陆开放型经济试验区建设。更好发挥国家级新区引领示范作用。支持欠发达地区、革命老区、民族地区、生态退化地区、资源型地区和老工业城市等加快发展。加大力度推进兴边富民、稳边固边。发展海洋经济,高水平建设海洋创新示范平台,加快建设海洋强国。
二是持续深入实施区域重大战略。扎实推进京津冀协同发展,有序疏解北京非首都功能,高标准高质量建设雄安新区和北京城市副中心,加快天津滨海新区和天津北方国际航运枢纽建设,强化京津冀生态环境联建联防联治。深入推进长江经济带生态优先绿色发展,大力推动生态环境系统综合整治和污染治理“4+1”工程,推动长江干支流和重要湖库、湿地、岸线协同治理,加强生物多样性保护,继续实施好长江流域重点水域十年禁渔。推进粤港澳大湾区重大合作平台建设,加快大湾区创新发展步伐,提升市场一体化水平。推动长三角一体化发展规划“十四五”实施方案落地,促进科创与产业深度融合,加快上海“五个中心”建设,深化长三角生态绿色一体化发展示范区等重点区域改革创新。持续推进黄河流域生态保护和高质量发展,深入推进实施黄河流域工业、农业、城镇生活和尾矿库污染“3+1”综合治理,全力打好黄河流域深度节水控水攻坚战和黄河生态保护治理攻坚战,持续加强中上游水土流失治理,支持宁夏开展“四水四定”先行先试。
三是健全主体功能区战略和制度。落实全国国土空间规划纲要,优化细化主体功能区划分,进一步健全主体功能区制度,完善国土空间用途管制制度,严格落实“三区三线”等空间管控要求,构建主体功能明显、优势互补、高质量发展的国土空间开发保护新格局。
四是稳步推进以人为核心的新型城镇化。加快农业转移人口市民化,稳妥有序推进户籍制度改革,推动城镇基本公共服务均等化,强化农业转移人口就业、技能培训、社保等城镇基本公共服务保障水平。以城市群、都市圈为依托构建大中小城市协调发展格局,扎实推动成渝地区双城经济圈建设,有序培育现代化都市圈,加快转变超大特大城市发展方式,深入推进以县城为重要载体的城镇化建设,支持城市群和都市圈建设现代化基础设施体系。进一步提高城市规划、建设、治理水平,加强城市基础设施建设,深入实施国家公交都市建设,建设宜居、韧性、智慧城市。健全城乡融合发展体制机制和政策体系,畅通城乡要素流动。
(七)推进高水平对外开放,增强国内国际两个市场两种资源联动效应。稳步扩大规则、规制、管理、标准等制度型开放,推动共建“一带一路”高质量发展,依托我国超大规模市场优势,以国内大循环吸引全球资源要素,提升贸易投资合作质量和水平。
一是加快推进贸易强国建设。促进出口贸易稳定发展,多元化开拓国际市场,提升加工贸易出口附加值。积极推进贸易创新发展,大力发展跨境电商、市场采购贸易方式等新业态新模式,更大力度支持海外仓发展。支持加工贸易向中西部和东北地区梯度转移。深化通关便利化改革,保障重要海港、空港货运物流运输畅通。加快建设海南自由贸易港,积极推进全岛封关运作准备工作。实施自由贸易试验区提升战略,制定出台中国(上海)自由贸易试验区及临港新片区建设行动方案。扩大服务贸易,创新服务贸易发展机制,建设国家服务贸易创新发展示范区,推动出台自由贸易试验区和全国版跨境服务贸易负面清单。积极发展数字贸易。
二是做好利用外资和境外投资工作。更大力度吸引和利用外资,深入实施外资准入负面清单和新版鼓励外商投资产业目录,扩大市场准入,加大现代服务业领域开放力度,落实好鼓励外商投资设立研发中心若干措施,完善外资促进服务,推动外资标志性项目落地、建设和达产,促进外资稳存量、扩增量。深化国家服务业扩大开放综合示范区建设。发挥好自由贸易试验区、海南自由贸易港、各类开发区和保税区等开放平台的先行先试作用,发挥好各类园区引资作用。依法保护外商投资权益,落实好外资企业国民待遇。完善全口径外债管理,实现提质增效。加强境外投资服务、监管和风险防控。提升对外投资管理数字化水平。促进海外矿产资源开发合作。稳步推进资本市场制度型双向开放。
三是推动共建“一带一路”高质量发展。谋划做好共建“一带一路”十周年系列重点工作。聚焦重点区域、重点国家、重点领域、重点项目,巩固拓展与共建国家务实合作。深入推进共建“一带一路”“小而美”项目建设,打造一批标志性工程,深化国际产能合作和第三方市场合作。稳步拓展合作新空间,深化健康、绿色、数字、创新丝绸之路建设。创建“丝路电商”合作先行区。优化区域开放布局,扎实推进福建、新疆核心区高质量发展,深入推进沿边重点开发开放试验区建设。扎实推进基础设施互联互通合作。巩固提升中欧班列良好发展态势,保障中欧班列安全稳定畅通运行。不断扩大“丝路海运”等品牌影响力,推动“空中丝绸之路”建设。完善风险防控体系,全面加强境外项目建设风险防控。筹备办好第三届“一带一路”国际合作高峰论坛。加强和改进国际传播,共同讲好共建“一带一路”故事。
四是积极参与全球经济治理。坚定维护多边贸易体制,维护多元稳定的国际经济格局和经贸关系。全面深入参与世界贸易组织(WTO)改革,持续推动高质量实施《区域全面经济伙伴关系协定》(RCEP),积极推进加入《全面与进步跨太平洋伙伴关系协定》(CPTPP)和《数字经济伙伴关系协定》(DEPA),与更多国家和地区商签高标准自贸协定。深入推进全球发展倡议,加强与联合国、二十国集团(G20)、亚太经合组织(APEC)、金砖国家、东盟与中日韩(10+3)领导人会议、上海合作组织等多边机制合作。
(八)践行“绿水青山就是金山银山”理念,推进生态优先、节约集约、绿色低碳发展。加快发展方式绿色转型,深入推进环境污染防治,积极稳妥推进碳达峰碳中和,实施全面节约战略,统筹产业结构调整、污染治理、生态保护、应对气候变化,协同推进降碳、减污、扩绿、增长。
一是支持绿色低碳产业发展。继续坚决遏制高耗能、高排放、低水平项目盲目发展。修订发布绿色产业指导目录,进一步完善促进绿色产业发展的政策体系,鼓励环保技术研发和产品推广。积极推行绿色制造,全面推行清洁生产,开展重点行业清洁生产改造。加快工业、建筑、交通等重点领域绿色转型,支持开展节能降碳改造、设备更新、回收利用、工艺革新和数字化转型,推进重点园区循环化改造。推进水资源节约集约利用,建设公共供水管网漏损治理重点城市(县城),推动海水淡化规模化利用。大力发展循环经济,加快构建废弃物循环利用体系,加强废旧新能源设备和汽车电池、新兴电子消费品等回收利用,持续完善废旧家电回收处理体系。大力倡导绿色消费,治理商品过度包装。统筹推进“能水粮地矿材”一体化节约,推动各类资源节约集约利用,加快推进绿色生产生活方式转变。
二是扎实推进环境污染防治。继续深入打好蓝天、碧水、净土保卫战。深入推进重污染天气消除、臭氧污染防治、柴油货车污染治理等标志性战役,强化大气多污染物协同控制和区域协同治理,持续改善空气质量。统筹水资源、水环境、水生态治理,推进城市黑臭水体治理,深入开展入河入海排污口排查整治,建设污水处理绿色低碳标杆厂,持续推动污水资源化利用。深入实施重点海域综合治理攻坚战,推进建设美丽海湾。强化土壤污染源头防控,巩固提升受污染耕地和重点建设用地安全利用水平。推进农用地土壤污染防治和安全利用,实施农用地土壤镉等重金属污染源头防治行动。持续打好农业农村污染治理攻坚战,实施好长江经济带和黄河流域农业面源污染综合治理,深入开展农业面源污染治理与监督指导试点,推进农村生活污水处理、生活垃圾分类与资源化利用。强化固体废物和新污染物治理,扎实推进“无废城市”建设,实现固体废物减量化、无害化、资源化,持续强化危险废物监管和利用处置能力。深入推进塑料污染全链条治理。加强城乡环境基础设施建设,提升环境基础设施建设水平。完善生态环境分区管控体系。深入推进中央生态环境保护督察。
三是加强生态系统治理和保护。统筹山水林田湖草沙一体化保护和系统治理,提升生态系统多样性、稳定性、持续性。持续实施重要生态系统保护和修复重大工程,科学开展大规模国土绿化行动,加强大江大河和重要湖泊湿地生态保护治理,推行草原森林河流湖泊湿地休养生息,统筹推进水土流失和荒漠化、石漠化综合治理,稳步推进以国家公园为主体的自然保护地体系建设,全面筑牢和优化国家生态安全屏障体系。强化外来物种入侵防控,实施生物多样性保护重大工程。建立健全生态产品价值实现机制,落实生态保护补偿各项制度,出台生态保护补偿条例,统筹推进太湖等重要流域生态保护补偿机制建设。加强海洋生态保护修复。
四是积极稳妥推进碳达峰碳中和。按照“1+N”政策体系部署,立足我国资源禀赋,坚持先立后破,科学把握推进节奏,有计划分步骤实施“碳达峰十大行动”。完善能源消耗总量和强度调控,重点控制化石能源消费,逐步转向碳排放总量和强度“双控”制度。开展区域、城市、园区和企业减污降碳协同创新试点。推进煤炭清洁高效利用及相关技术研发,大力推进煤电“三改联动”,积极推动第二批大型风电光伏基地项目开工建设,有序推进第三批项目核准开工,发展储能产业,大力推进抽水蓄能电站建设。加快节能降碳先进技术研发和推广应用,开展低碳零碳负碳重大项目示范,组织开展绿色低碳试点城市建设。完善碳排放统计核算体系,做好全国碳排放权交易市场第二个履约周期管理工作,健全碳排放权市场交易制度,严厉打击碳排放数据造假行为。推动绿电绿证市场与碳市场、能耗调控制度的有机衔接。持续巩固提升生态系统碳汇能力。积极参与应对气候变化全球治理。
(九)夯实国家安全和社会稳定基础,以新安全格局保障新发展格局。坚持底线思维,坚持标本兼治、远近结合,加强风险预警、防控机制和能力建设,严密防范系统性安全风险。
一是加强重大经济金融风险防控。坚持房子是用来住的、不是用来炒的定位,加快建立多主体供给、多渠道保障、租购并举的住房制度,实施好房地产市场平稳健康发展长效机制。因城施策用足用好政策工具箱,实施好差别化住房信贷政策,发挥住房公积金支持作用,支持刚性和改善性住房需求。解决好新市民、青年人等群体住房问题,扩大保障性租赁住房供给,规范发展长租房市场。压实各方责任,扎实做好保交楼、保民生、保稳定各项工作,稳妥实施改善优质房企资产负债表计划,有效防范化解优质头部房企风险。继续做好重点机构风险处置化解工作,积极应对不良资产反弹,有序推进中小银行、保险和信托机构改革化险,防止形成区域性、系统性风险。加强和完善现代金融监管,依法将各类金融活动全部纳入监管。密切跟踪分析国际经济金融波动可能带来的输入性风险,高度重视境内外金融市场联动下行风险,动态完善应对政策预案。防范化解地方政府债务风险,强化跨部门协同监管,优化债务期限结构,降低利息负担,坚决遏制增量、化解存量。
二是做好能源资源安全保障工作。深入推进能源革命,加快规划建设新型能源体系,加强能源产供储销体系建设,完善能源安全生产责任制,提升能源自主安全保障能力。强化煤炭兜底保障作用,在确保安全的前提下有序释放煤炭先进产能,高标准建设现代化矿井,强化电煤中长期合同履约监管和铁路等运力保障。提升电力生产供应能力,加强各类电源特别是煤电等可靠性电源建设,深入推进煤炭与煤电、煤电与可再生能源联营,核定第三监管周期区域电网和省级电网输配电价,研究建立发电侧容量补偿机制,加快特高压输电通道建设,在全国重点规划、布局一批坚强局部电网,统筹水电开发和生态保护,积极安全有序发展核电。加快应急备用和调峰电源能力建设,完善建设运行保障机制。支持国内铁矿石、钾、锂等资源开发项目建设,加大油气资源勘探开发力度,推动国内石油、天然气增储上产。完善油品管理体制机制。继续严控新增“煤改气”,保障天然气稳定供应。加强国家储备体系建设,全面建设宁波舟山国家大宗商品储运基地,优化完善储备布局和设施网络,科学规划布局煤制油气战略储备基地建设。
三是提高公共安全治理水平。推进安全生产风险专项整治,完善重点行业、重点领域安全监管,坚决防范和遏制重特大事故发生,切实保障人民群众生命财产安全。提高防灾减灾救灾和重大突发公共事件处置保障能力,加强国家区域应急力量建设。加强食品药品、重点工业产品、特种设备等安全监管。维护网络安全。加强社会治安综合治理,扎实推进平安中国建设,确保不发生重大社会风险事件,维护社会大局稳定。
(十)实施更多惠民生暖民心举措,提高人民生活品质。坚持在发展中保障和改善民生,解决好群众急难愁盼问题,不断提高人民群众的获得感幸福感安全感,保持社会和谐稳定。
一是稳定扩大就业岗位。完善重点群体就业支持体系,扩大高校毕业生市场化社会化就业渠道,挖掘基层就业机会,稳定公共部门岗位规模;促进农民工外出务工和就近就地就业;做好退役军人安置和就业保障;持续开展就业困难人员、残疾人等就业兜底帮扶。促进创业带动就业,支持创新示范基地建设,实施重点群体创业推进行动,支持和规范发展新就业形态。优化失业保险稳岗返还政策,支持企业稳定岗位。健全终身职业技能培训制度,深入实施重点群体专项培训计划,促进公共实训基地共建共享,建设高技能人才培训基地。健全就业公共服务体系,深入实施就业服务质量提升工程,开展公共就业创业服务示范创建活动。破除妨碍劳动力、人才流动的体制机制障碍,消除影响平等就业的不合理限制和就业歧视,加强灵活就业和新就业形态劳动者权益保障。

二是着力促进居民增收。完善支持浙江高质量发展建设共同富裕示范区“1+N”政策体系。健全工资合理增长机制,指导地方合理调整最低工资标准。完善按要素分配政策制度,探索多渠道增加中低收入群众要素收入,多渠道增加居民财产性收入,多措并举促进农民增收,有效保障农民工工资发放。持续扩大中等收入群体。加大税收、社会保障、转移支付等调节力度,规范收入分配秩序,规范财富积累机制。规范培育发展慈善组织,健全慈善事业发展体制机制,充分发挥慈善事业第三次分配作用。
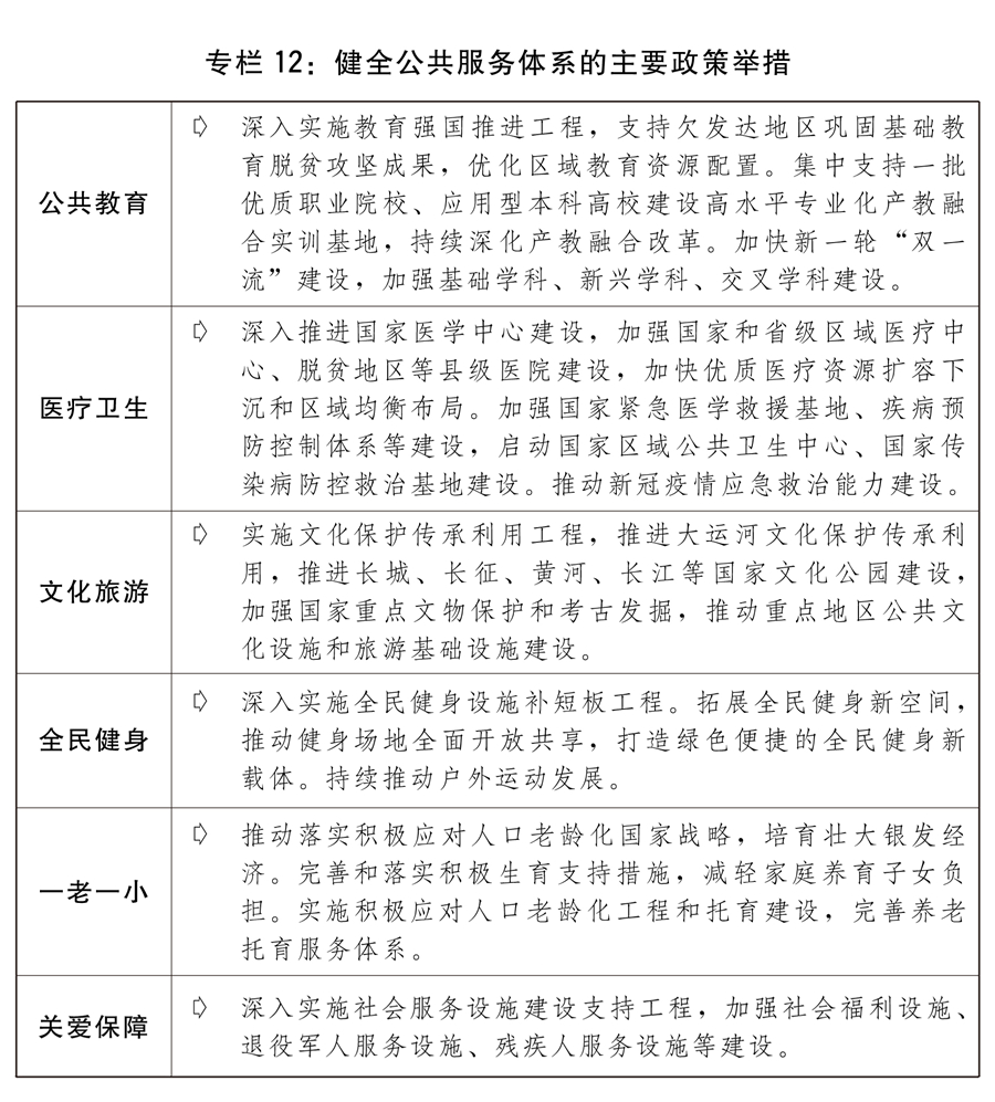
三是加快建设高质量教育体系。实施教育强国推进工程。加快义务教育优质均衡发展和城乡一体化,优化区域教育资源配置,强化学前教育、特殊教育普惠发展。坚持高中阶段学校多样化发展。统筹职业教育、高等教育、继续教育协同创新,推进职普融通、产教融合、科教融汇,优化职业教育类型定位。加强基础学科、新兴学科、交叉学科建设和拔尖创新人才培养,加快建设中国特色、世界一流的大学和优势学科。引导规范民办教育发展。大力支持特殊教育。推进教育数字化。
四是进一步健全社会保障体系。健全覆盖全民、统筹城乡、公平统一、安全规范、可持续的多层次社会保障体系。规范发展第三支柱养老保险,推动个人养老金发展。健全基本养老、基本医疗保险筹资和待遇调整机制。完善基本养老保险全国统筹制度,推动基本医疗保险、失业保险、工伤保险省级统筹。完善大病保险和医疗救助制度,落实异地就医结算。健全农民工、灵活就业人员、新就业形态劳动者等重点群体参加社会保险机制,深入开展新就业形态就业人员职业伤害保障试点。推进分层分类社会救助体系建设,创新多样化救助服务。扩大长期护理保险制度试点范围,统一规范政策。完善孤儿和事实无人抚养儿童保障制度。健全“弱有所扶”关爱服务体系。健全社保基金保值增值和安全监管体系。
五是加强重要民生商品保供稳价。强化生猪产能调控和猪肉储备调节,做好粮油肉蛋菜等重要民生商品保供稳价工作。布局建设城郊大仓基地,提高城市生活物资就近应急保障能力。做好农产品、煤炭等重要商品成本调查,为保供稳价提供支撑。落实社会救助和保障标准与物价上涨挂钩联动机制,按规定及时足额发放补贴。加大价格监管力度,严厉打击囤积居奇、哄抬价格等违法违规行为。
六是健全公共服务体系。出台新版国家基本公共服务标准,开展基本公共服务均等化监测评估。持续推动生活性服务业补短板上水平,研究出台推进高品质生活城市建设的政策措施。加强农村公共服务体系建设,健全常住地提供基本公共服务制度。深入实施积极应对人口老龄化国家战略,发展养老事业和养老产业,扩大普惠养老供给,构建居家社区机构相协调、医养康养相结合的养老服务体系,加强老年健康服务和管理,研究支持银发经济发展的政策体系。推动落实积极生育支持措施,发展普惠托育服务体系,降低生育、养育、教育成本,促进人口长期均衡发展。持续完善“一老一小”服务体系,扩大养老托育服务供给。有序推进第二批国家儿童友好城市建设。大力发展社会主义先进文化,实施文化保护传承利用工程,加大文物和文化遗产保护力度,健全现代公共文化服务体系,推进实施国家文化数字化,创新实施文化惠民工程,建好用好国家文化公园,推动智慧广电、智慧旅游建设,促进文化和旅游深度融合发展。繁荣发展哲学社会科学。实施全民健身设施补短板工程,推动构建更高水平的全民健身公共服务体系。推动家政进社区,提升基层家政服务网点服务能力。推动优抚医院、光荣院改革提质,加强烈士纪念设施提质改造,继续加强精神卫生福利设施、省级盲人按摩医院等建设。加强公共法律服务体系建设。

全面准确、坚定不移贯彻“一国两制”方针,落实“爱国者治港”、“爱国者治澳”原则,支持香港、澳门发展经济、改善民生、破解经济社会发展中的深层次矛盾和问题,巩固提升香港、澳门在国际金融、贸易、航运航空、创新科技、文化旅游等领域的地位,大力发展创新科技等新兴产业,支持澳门不断推进经济适度多元发展,深化香港、澳门同各国各地区更加开放、更加密切的交往合作。全面贯彻落实新时代党解决台湾问题的总体方略,坚持一个中国原则和“九二共识”,推进祖国和平统一进程,促进两岸经济文化交流合作,完善增进台湾同胞福祉的制度和政策,深化两岸各领域融合发展。
做好2023年经济社会发展工作任务繁重、责任重大。我们要更加紧密地团结在以习近平同志为核心的党中央周围,坚持以习近平新时代中国特色社会主义思想为指导,全面贯彻落实党的二十大精神,深刻领悟“两个确立”的决定性意义,增强“四个意识”、坚定“四个自信”、做到“两个维护”,按照党中央、国务院决策部署,自觉接受全国人大的监督,认真听取全国政协的意见和建议,埋头苦干、奋勇前进,结合实际创造性地开展工作,努力完成全年目标任务,为全面建设社会主义现代化国家、全面推进中华民族伟大复兴作出新的更大贡献!