
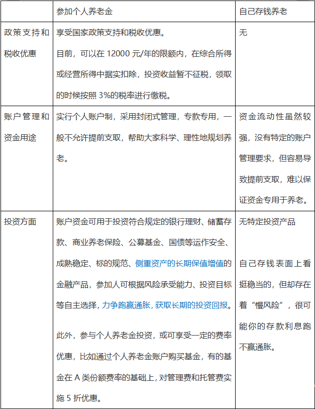
1、同样是存钱,参与个人养老金和自己存钱养老有什么不同?

2、之前开过户,但忘了具体在哪里开的了,有什么渠道可以查到吗?
可以通过国家社会保险公共服务平台进行查询。
具体操作步骤:登录国家社会保险公共服务平台,点击 “个人养老金”-“个人养老金账户信息查询”,即可查询到个人养老金账户的相关信息,包括开户行信息。

3、企业可以为员工批量开立个人养老金资金账户吗?
可以。企业可以通过具备个人养老金开户资质的商业银行,为员工批量开立个人养老金资金账户,但需确保员工知情且同意开立。如有相关需求,可以联系当地的商业银行进行办理。
来源:人社通《个人养老金政策宣传册》。

【纠错】 【责任编辑:黄海荣】




