
海报设计:于耀东
新华网北京3月21日电(记者 胡可璐)随着行业集中度逐步提升,白酒市场份额越来越集中于头部酒企。近期,多家白酒企业公布业绩预告或经营数据。数据显示,茅台、山西汾酒等头部酒企保持较为理想增速,增速保持在两位数以上。汾酒、习酒、郎酒、剑南春成功站上年销售额200亿元台阶,成为200亿白酒军团新成员。
而部分酒企陷入亏损境地。以低端酒为主力产品的顺鑫农业预计亏损5.2亿元-6.8亿元,亏损幅度扩大;“保健酒第一股”海南椰岛近年来陷入业绩亏损泥潭,2022年度业绩预亏超1亿元。酒企业绩分化加剧,名酒持续走强,部分酒企逐渐被边缘化。
业内人士指出,200亿元已成为酒企的基本实力体现,成为一线酒企的门槛。一家企业想要成为200亿级品牌,不仅需要品牌积累,也需要产能硬实力和市场软实力的综合表现,需要漫长的周期孵化经营。在行业“马太效应”影响之下,白酒企业拼的不仅仅是冲劲儿,更是后劲儿。
200亿元阵营扩容 名酒持续走强

数据显示,2022年,茅台预计实现营业总收入1272亿元左右,同比增长16.2%左右。其中茅台酒营业收入约1077亿左右,系列酒营业收入157亿元左右。预计实现归属于上市公司股东的净利润为626亿元左右,同比增长19.33%。
截至目前,五粮液尚未公布2022年全年业绩,其2021年全年营收为662.1亿元,只需增长6%就能突破700亿元大关。其去年前三季度营收为557.8亿元,同比增长12.2%。多家券商业绩预测,其2022年营收有望突破740亿元。
洋河股份同样尚未公布2022年的业绩,其2022年前三季度实现营收264.83亿元,同比增长20.69%;净利润90.72亿元,同比增长25.78%。民生证券此前表示,预计洋河2022年营收305亿元;浙商证券预计洋河2022年收入增速为21.73%。
处于第二梯队领跑者位置的山西汾酒,2022年预计实现营业收入260亿元左右,同比增加30%;归母净利润预计实现79亿元左右,同比增加49%。其中,青花汾酒全系列同比增长达60%。汾酒将业绩预增归功为2022年深度拓展市场、深耕终端、深化市场结构与产品结构。
泸州老窖在2021年营收首次突破200亿元大关,其2022年前三季度营收175.3亿元,全年突破200亿元或成为大概率事件。
郎酒和习酒目前都是非上市公司,但双双在去年年底对外宣布2022年销售收入突破200亿元,二者均实现了新台阶的跨越。对于行业而言,这意味着酒业200亿阵营再扩充,200亿正成为进军白酒行业头部的一个新门槛。
据中国酒业协会公开发布的数据显示,2022年迈过200亿元销售大关的酒企共有8家,分别是茅台、五粮液、洋河酒业、泸州老窖、剑南春、汾酒、习酒、郎酒。其中,茅台和五粮液从突破百亿到跨过200亿,都只用了两年时间。洋河早在2018年就迈过了200亿元大关。泸州老窖、剑南春两家均在2021年营收超过200亿元。而到了2022年,汾酒、习酒、郎酒销售收入均突破200亿元。
从头部上市酒企总营收占比或许能反映一线阵营扩容的趋势。19家白酒上市企业2020年、2021年和2022年1-9月营业总收入分别为2566.91亿元、3042.69亿元和2676.67亿元,其中“茅五洋泸汾”合计占比分别为80.66%、79.42%和79.09%。
“三年前百亿还是门槛,现在200亿元成为酒企进入第一线阵营的门槛。中国酒行业进入了‘200亿’规模时代,而这说明整个行业的马太效应越发明显,中国酒类消费正朝着多元化方向发展,品类名酒与产区名酒加速增长。”酒类分析师、知趣咨询总经理蔡学飞说。
酒业营销专家肖竹青对新华网表示,“茅五洋泸汾”已经成为中国白酒行业全国性品牌第一梯队,中小酒企生存环境或更艰难。品牌溢价能力和社会库存消化能力决定企业兴衰。过去企业只要懂得“控量涨价上广告”就可以实现品牌知名度和销售业绩的提升,现在消费者获取信息的渠道更多来自各个圈层的信息分享和体验分享,对企业品牌的传播和美誉度的提升提出新的更高、更复杂的要求。
酒企业绩分化:几家欢喜几家愁

顺鑫农业2022年度业绩预告显示,2022年预计营业收入为111.9亿元至121.9亿元,上年同期为148.69亿元,净亏损5.2亿元至6.8亿元。顺鑫农业将亏损原因归于计提资产减值及疫情影响。蔡学飞分析称,整个中低端酒类消费都在萎缩,这是牛栏山业绩下滑的原因之一。

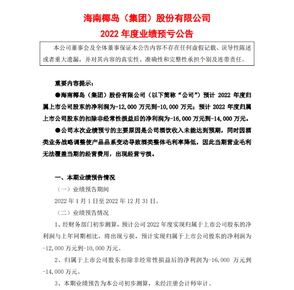
海南椰岛发布的2022年度业绩预亏公告显示,2022年预计实现净利润为亏损1亿元到1.2亿元。保健酒作为海南椰岛的主业,鹿龟酒系列和海王酒系列近年来销售低迷,前景不容乐观。
在20亿-50亿元、50亿-100亿元的营收数据之间,包括酒鬼酒、舍得股份、水井坊、今世缘等,其业绩都分别有不同程度的提高,实现了白酒梯队的整体上行。2022年,老白干预计实现归母净利润6.9亿元左右,同比增加77%,老白干将业绩预增归为2022年不断优化产品结构、深化市场建设下主营业务收入提升的成效;水井坊也实现了营收与利润的同步增长,但增幅相对较小,2022年水井坊营收预计同比增长约0.9%;伊力特净利增幅在持续下降,其2022年净利润预计为1.66亿元,同比下降46.9%。
蔡学飞指出,分化将是白酒企业发展的趋势之一,文化名酒、产区名酒和品质名酒正在成为消费者消费的主流。那些缺乏特色,缺乏差异化、竞争力的区域中小型酒企可能会被逐渐淘汰,真正有特色、有品质的区域酒企将迎来新的发展机遇。
库存加大、价格倒挂 白酒市场挤压式增长
“马太效应”是近年来酒业的高频词之一,这在一定程度上体现出酒类消费正处于变局之中。在行业集中度持续提升的当下,去库存成为不少酒企的真实写照。
据《2022年度酒商现状及发展报告》显示,2022年1月-6月,80%的白酒经销商库存压货严重;其中,约39.7%的酒商库存在5个月以上,33.6%的酒商库存在3-5个月。21家白酒上市公司的存货余额合计为1232亿元,同比增长15.23%。其中,在11家存货出现20%以上增长的酒企中,居于首位的是岩石股份,存货同比增长超过了125%;伊力特、泸州老窖分列第二、第三位,增长幅度均超过47%。
酒水行业研究者欧阳千里表示,白酒市场仍处于挤压式增长阶段,2023年,市场仍将处于“去库存”的氛围当中。
由于经销商库存高企,使得不少酒类品牌已出现价格倒挂现象。河南省酒业协会会长熊玉亮对新华网表示,随着商务接待、外出聚会就餐的频次上升,白酒消费市场在春节前后迎来了一波小高峰,经销商反映主要品牌年初销售较上年同比增长40%以上。但受白酒行业深度调整期影响,价格并不坚挺,尤其二三线白酒品牌多数通过降价促销手段来换取销量,白酒产品价格倒挂问题依然严峻。除极少数名酒大单品外,多数产品批发价都有所回落,预计2023年白酒行情会呈现量增价跌情况。
据中国酒业协会理事长宋书玉日前透露的2022年度全国白酒行业生产经营相关数据,截至2022年末,全国规上白酒企业酿酒总产量671.24万千升,同比下降5.58%;全国规上白酒企业共963家,其中亏损企业169个,亏损面达17.55%;累计完成产品销售收入6626.45亿元,同比增长9.64%;累计实现利润总额2201.72亿元,同比增长29.36%;亏损企业累计亏损额18.82亿元,同比下降15.69%。
从上述数据可以看到,产业集中度进一步显现,向优势产区、名酒品牌集中。名酒产区、名酒品牌市场占有率进一步提升,今后优势必将进一步增强。这同时也意味着地方名酒、区域品牌增长的压力进一步凸显。
宋书玉表示,社会经济全面恢复,酒产业经受考验,规上企业三年逆势增长。虽然取得了非常好的效益,但受渠道扩容、品类升温、库存加大、高端酒价格倒挂、厂商关系变化、消费下行等叠加效应影响,产业矛盾积累需要缓解,发展不平衡需要缓冲,产业自身问题需要消化。2023产业缓增长、理性增长是主要特征。
业内人士分析,在动销难、库存高企的背景下,2023年或成为不少酒企的艰巨考验。如何提升企业的品牌竞争力、刺激终端消费,成为酒企需要解决的一大问题,多元消费诉求将对行业发展及新品开发产生重大影响。

