



大巢制图(新华社发)
以前,曾经认为贪腐官员逃出国门就“安全”了。但十八大以来的事实早已证明,“无禁区、全覆盖、零容忍”的原则并不因地域限制而失效。
一张“天网”,在这个4月被撒下。在中国追贪的工具箱中,“天网”所承担的重任,是让贪腐者所逃往的天涯海角,在法律范围内一视同仁。中国反腐的决心,世界在支持,也在见证。
1
“天网”之下
海外不是法外
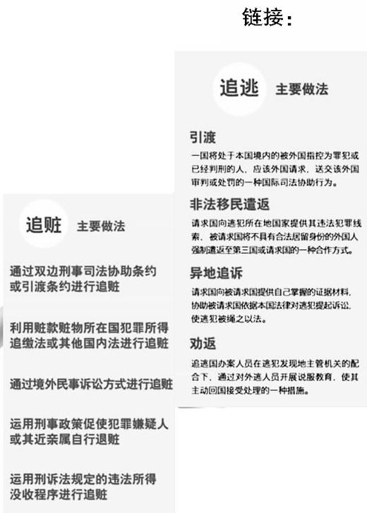
2015年3月28日下午传来消息,反腐败国际追逃追赃“天网”行动首战告捷。
按照中央反腐败协调小组国际追逃追赃工作办公室的统一部署,在我外交部和驻老挝使馆大力支持下,公安部派出的联合缉捕工作组将潜逃老挝的天津市国税局直属分局原局长庞顺喜、天津港保税区瀚通国际贸易有限公司原总经理安慧民成功押解回国。
何谓“天网”?2015年4月,我国正式启动“天网”行动,追捕海外在逃腐败分子。该行动由多个专项行动组成,分别由中央组织部、最高人民检察院、公安部、人民银行等单位牵头开展。
“天网”手段很多样。据介绍,这一行动将会综合运用警务、检务、外交、金融等手段,集中时间、集中力量“抓捕一批腐败分子,清理一批违规证照,打击一批地下钱庄,追缴一批涉案资产,劝返一批外逃人员”,织起一张法治天网,在外逃腐败分子心中投下巨石。
事实上,围绕着追逃事宜,十八大以来,中国做足了功课。
仅2014年,在中央反腐败协调小组的统一部署下,“猎狐2014”就抓获外逃经济犯罪人员680名;十八届中央纪委五次全会明确提出“狠抓追逃追赃,把腐败分子追回来绳之以法”;3月24日反腐败国际追逃追赃业务培训班开班……
与世界的合作也越来越频繁。据总结,无论是在东南亚国家的“多点开花”,还是在美洲、大洋洲的“重点突破”,或是在欧洲国家首次获批引渡经济犯罪嫌疑人,中国的国际追逃行动,早已大大压缩贪腐分子逃往国外的空间。
美国国务院发言人普萨基3月25日证实,中方已向美方提供过追逃名单,美中两国就中国追缉贪官等执法合作问题进行定期接触。
追逃正在体现出强大的震慑力。以2014年的追逃为例,在去年10月公安部等四部门发出敦促回国投案自首的通告后,截止期前最后几天,很多贪腐分子几乎是“排队自首”,生怕赶不上时间。
“每一个逍遥法外的在逃贪官,都是反腐败之路上的很消极的示范,打击海外在逃分子势在必行。”中国社科院廉政研究中心理事田德文表示。
2
部门协作
打破“避罪天堂”
“天网”行动并非凭空产生,国际追逃如何开展,在中国经历了多年探索。如今这种多部门协作的方式,在不断的实践过程中逐渐发威。
事实上,早在1996年1月27日,我国通过的中国共产党中央纪律检查委员会第六次全体会议公报中就明确提出,各省、自治区、直辖市都要在党委的领导下,成立由有关执法、执纪部门主要领导参加的反腐败协调小组,加强对查处大案要案的统一领导和协调。
党的十八大以来,我国反腐败力度明显加大,既打击国内贪腐势力,也把反腐的天罗地网撒向外逃贪官,加强了抓捕外逃腐败犯罪嫌疑人方面的国际合作。特别是去年的“猎狐2014”专项行动,成果显著。
习近平总书记在十八届中央纪委三次全会上指出,不能让国外成为一些腐败分子的“避罪天堂”,腐败分子即使逃到天涯海角,也要把他们追回来绳之以法,5年、10年、20年都要追,要切断腐败分子的后路。他还在十八届中央纪委五次全会上强调,要加大国际追逃追赃力度,加强防逃工作,布下天罗地网,决不能让腐败分子逍遥法外。
2014年,中央反腐败协调小组设立国际追逃追赃工作办公室,作为办事机构(具体工作由中央纪委国际合作局承担)。其中,办公室成员由与追逃追赃工作密切相关的中央纪委、最高法、最高检、外交部、公安部、国家安全部、司法部、人民银行等单位负责同志组成。
这些部门之间的协作,将成为未来很长时间内海外追逃的常态。
“天网”行动中,中央组织部、最高人民检察院、公安部、人民银行等单位协同合作,各有侧重。
按照部署,公安部牵头开展“猎狐2015”专项行动,重点缉捕外逃职务犯罪嫌疑人和腐败案件重要涉案人;最高人民检察院牵头开展职务犯罪国际追逃追赃专项行动,重点抓捕潜逃境外的职务犯罪嫌疑人;人民银行会同公安部开展打击利用离岸公司和地下钱庄向境外转移赃款专项行动,重点对地下钱庄违法犯罪活动,利用离岸公司账户、非居民账户等协助他人跨境转移赃款等进行集中打击;中央组织部会同公安部开展治理违规办理和持有因私出入境证照专项行动,重点对领导干部违规办理和持有证照情况进行清查处理,并对审批、保管环节负有责任人员进行追责。
3
国际合作
拓展“海外战场”
“海外追逃是反腐的重要方面。从国际层面上来讲,‘天网’行动是在国际反腐合作的框架下,采取的深度反腐行动。”田德文说。
去年北京APEC会议期间通过的《北京反腐败宣言》,成为第一个由中国主导起草的国际反腐败宣言。美国、澳大利亚、加拿大等尚未与中国签订引渡条约的国家,参与宣言签署,推动中国对跨境腐败行为的打击力度进一步增强。
“中国的实力越强大,影响力就越强。世界各国积极合作,打击我国腐败犯罪分子,从根本上说是一种道义责任,但同时也是因为中国影响力在增大。”田德文认为。“同时,国际合作也将进一步强化中国在国际关系中的地位。”
中国现代国际关系研究院副院长袁鹏认为,美国近期以来的积极参与,也是看到了中国反腐的决心,看到反腐最终结果有利于清理中国政治和商业环境,对中美关系的长远发展有利。正因如此,才选择转变态度做中国反腐的“积极合作者”,他认为,反腐将成为中美关系新增长点。
不光美国,截至2014年11月,中国已对外缔结39项引渡条约和52项刑事司法协助条约,还与美国、加拿大等建立了司法与执法合作机制,已初步构建起追逃追赃的国际合作网络,切断贪腐分子的海外逃逸途径。
“中国加大与国际社会反腐合作力度,既是自信与开放的表现,也彰显了中国对依法反腐的重视。”中共中央党校教授蔡霞表示。
3月31日,中国外交部发言人华春莹表示,中方希望与有关国家在此领域进一步开展合作,“‘天网’行动是中国政府针对外逃腐败犯罪分子部署开展的重要行动。加强反腐败国际追逃追赃合作是国际社会共识,世界上没有任何一个国家希望成为腐败分子的天堂,都愿意加强反腐败方面的合作。”
4
机制建设
获得国际共识
“‘天网’行动现在只是一个开始。如果不加强海外追逃,中国的反腐败缺了一条腿。这个行动也许有期限,但最终的结果是应该建立国际反腐败的常态化机制。而这个行动就代表了这种机制已经开始启动。”田德文说。
追人和追赃,海外追逃的两大任务。不过,目前中国海外反腐还面临比如跨境追逃涉及不同社会制度、不同司法制度等难题。目前仍有不少潜逃境外的犯罪嫌疑人逍遥法外。
“天网”行动并非毫无阻力,还有诸多问题尚待解决。
队伍建设是很重要的方面。在接受采访时,中国社科院廉政研究中心专家高波提出,追逃工作中相关领域的专业人才还需要大力充实。面对海外执法,工作人员的语言能力、业务素质过硬,才能有效进行司法对接。
同时,利用“天网”行动这一契机,我国应加强谈判桌上的反腐外交工作。分析人士认为,目前,与我国没有签署引渡条约的国家还存在很大阻力。在加强反腐合作的同时,与美国、加拿大等国务实合作的机遇也要牢牢抓住,固化成双边协议。
另外,追逃的同时也要加大追赃力度。应与他国协商签订财产追缴协定,进一步完善国际反腐机制。
长期研究中国相关问题的美国佐治亚州立大学政治学教授魏德安表示,由于没签引渡条约,中美追逃追赃合作“有难度”。魏德安认为,中国应善用美国法律体系,拓展追赃渠道。着眼当下,中美须加大追赃信息共享。
“‘天网’行动是国际上少见的由一个国家开展的大规模国际反腐行动,这是我国多年反腐工作的重要进展,相信也将为世界各国提供反腐示范。”田德文认为,“天网”行动就是要向国际社会展示中国反腐败的决心,表明中国在反腐败的问题上“宜将剩勇追穷寇”。

