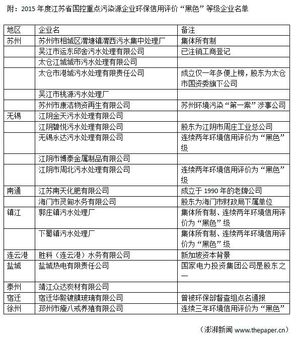
江苏环境信用20家“黑企业”都是谁:11家是污水处理企业
9月20日,江苏省环保厅在其官网公布了2015年度江苏944家国控重点企业环境信用评价结果。
评价结果从优到劣分为绿、蓝、黄、红、黑五个等级。其中,绿色企业达到301家,另有20家企业被评定为黑色,也就是最劣一级信用评价。
据最新修订的《环保法》等规定,对重点企业进行环境信用评价,是各省每年的“必备节目”。
万余吨废液流入京杭运河
澎湃新闻(www.thepaper.cn)记者统计发现,从地区分布来看,20家“黑色企业”中苏州和无锡的企业占据了半壁江山,分别有6家和5家。
从营业状况看,有一家企业目前已被注销营业资格。全国企业信用信息公示系统显示,成立于2006年的苏州吴江运东邱舍污水处理有限公司,已于2015年12月注销登记。
澎湃新闻记者注意到,这些企业之所以被评为黑色等级,都有劣迹可循。
比如苏州市康洁物资再生有限公司。据中新网报道,2016年2月,苏州市吴中区人民检察院以涉嫌污染环境罪,对苏州市康洁物资再生有限公司董事长徐某以及直接责任人员金某等6人作出批准逮捕决定。
康洁物资再生公司是一家专业从事危险废物经营的单位,据该报道,在2014年4月至2015年11月期间,为降低危险废液处理成本、谋取暴利,徐某等指使他人偷排1万余吨未经处理的危险废液并流入京杭大运河,严重污染了水环境。据该报道,该环境污染案创下了苏州批捕人数、排放危险废液数量历史之最。
还有靖江众达炭材有限公司,2012年就曾被《中国环境观察》揭其污染严重,涉嫌违建。
这家从无锡搬到靖江的焦化企业,当时被报道称“每天开足马力,24小时不停生产,尾气刺鼻、噪音不绝于耳、黑渣遍地,给当地环境和群众的生活造成严重影响”。
污水处理企业成“重灾区”
从股东性质看,几家有政府背景或集体所有制的公司也被评为黑色。
比如海门市灵甸水务有限公司,据工商公示信息,其股东为海门市财政国库集中支付中心,也就是海门市财政局下属单位。
然而,灵甸水务公司2014年环境信用评级为红色,仅次于最差的黑色。据海门市政府官网,今年2月,该公司因超标排放水污染物被罚款两万元。今年4月,海门市对灵甸水务公司及该污水处理厂的所有接管企业进行了专项整治,灵甸污水处理厂被迫停产整顿。
从企业类型来看,污水处理厂成了重灾区,20家“黑色企业”中有11家为污水处理企业。除了苏州和无锡有9家,镇江也有两家污水处理厂也榜上有名。
超标排放水污染物是上榜污水处理公司的“通病”。比如无锡永达污水处理有限公司,他们在2014年第三季度、2015年第一季度都曾因超标排放水污染被行政处罚。
胜科(连云港)水务有限公司则因为擅自改变处理工艺被罚。
据连云港灌云县环保局官网,今年5月,这家以新加坡资本为背景的企业被发现未经环保部门审批,擅自改变污水处理工艺,在高密度澄清池中添加活性炭处置废水,被行政处罚五万元。
澎湃新闻注意到,上文提到的永达污水处理公司已连续两年环境信用被评为黑色级。同样连续两年为黑色的还有江阴市周北污水处理有限公司,镇江郭庄镇污水处理厂和下蜀镇污水处理厂。
有企业连续三年被评“黑色”
有一家企业已经连续三年环境信用被评为黑色,也是江苏唯一一家,那就是邳州市瘦八戒养殖有限公司。
在2012年邳州市环境保护重点工作督查情况报告中,该公司已是被重点整治的对象。澎湃新闻记者在天涯社区等论坛上,看到了不少关于瘦八戒养殖公司的“吐槽”和举报。
所幸,这家公司的“保护伞”得到了处理。
据江苏省纪委“清风扬帆”网,今年7月中旬,有群众向中央环保督察组举报邳州市瘦八戒养殖有限公司环境污染问题。经查,邳州市环境监察大队车辐山中队负责人因对该公司违规排放污水行为监管不力、履职不尽责、执法不到位,导致其环保违法行为未得到有效制止,受到党内警告处分。
澎湃新闻记者检索发现,瘦八戒养殖公司隶属浙江天天田园控股集团。讽刺的是,天天田园集团官网最新一条新闻资讯,为该集团“高投入治理污染,打造花园式养猪场”。
澎湃新闻记者注意到,2015年这20家“黑色企业”中,大部分是成立已十年以上的当地老资格企业。
有一个特例,那就是来自苏州的太仓港城污水处理有限责任公司,2015年5月28日成立的他们,仅一年多后就成了环保“黑色企业”。
“一处失信,四处碰壁”
被评上“黑色”,对企业会造成什么影响?
据江苏省环保厅调研员龚志军介绍,“黑色”企业会受到相应的限制和惩戒,比如环保部门将依法对其不予办理环保行政许可,暂缓办理上市并通知银行停止贷款等。
江苏省银监局数据显示,2014年底,江苏省银行业对环保信用为黄、红、黑三色等级企业贷款客户比上半年减少1173户,贷款比上半年减少158亿元。
去年底,江苏省环保厅曾联合江苏省物价局对等级为红色、黑色的部分高污染企业试行差别电价政策,用电价格在现行价格基础上每千瓦时加价0.05元和0.1元。
今年初,江苏省环保厅又联合财政、物价等五个部门推行差别水价在环保信用中的应用,鼓励有条件的地区,按照企业环境信用评价等级,分档制定污水处理收费标准。
“开展环保信用体系建设的目的,就是将污染企业失信信息纳入社会信用体系,让环境信用变成企业的无形资产,失信企业一处失信、四处碰壁。”龚志军说。澎湃新闻记者 袁杰

