新华网首页
时政
国际
财经
论坛
娱乐
信息化
高层
港澳
教育
图片
食品
炫空间
首页
时政
国际
港澳
台湾
财经
法治
社会
纪检
体育
科技
军事
文娱
图片
视频
论坛
博客
微博
新华网 >
> 正文
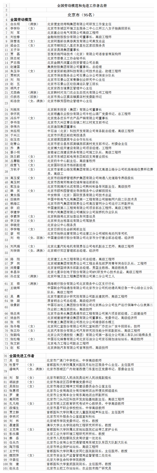
2015年全国劳动模范和先进工作者拟表彰人选公示
2015年04月17日 08:00:29
来源:
新华网
评论
分享
打印
字大
字小
上一页
1
2
3
4
5
6
7
8
9
10
下一页
>>|
|<<
上一页
11
12
13
14
15
16
17
18
19
20
下一页
>>|
|<<
上一页
21
22
23
24
25
26
27
28
29
30
下一页
>>|
|<<
上一页
31
32
33
34
35
36
37
38
下一页
上一页
1
2
3
4
5
6
7
8
9
10
下一页
>>|
[责任编辑: 徐东明 ]
新华炫闻客户端下载
010020020110000000000000011100001277001711