民航旅客禁止及限制携带托运物品两项目录公布
原标题:民航旅客禁止及限制携带托运物品两项目录公布
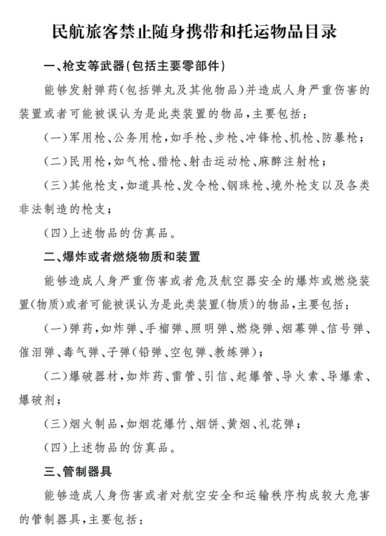
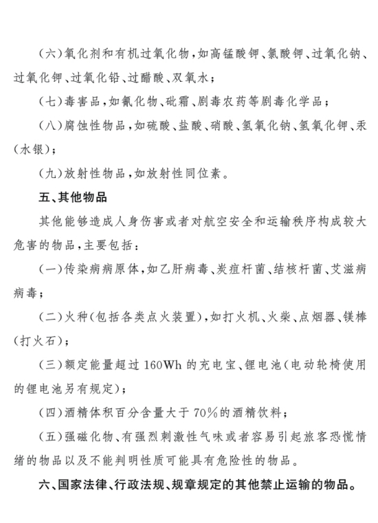
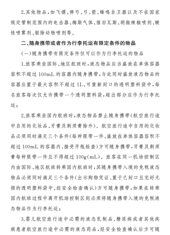
据中国民航局网站消息,民航局日前公布《民航旅客禁止随身携带和托运物品目录》和《民航旅客限制随身携带或托运物品目录》。
公告指出,公共航空运输企业、民用运输机场管理机构应当通过多种方式公示《民航旅客禁止随身携带和托运物品目录》和《民航旅客限制随身携带或托运物品目录》,并在旅客购票、办理乘机手续、安全检查时履行告知义务。旅客应当接受并配合民用航空安全检查。
公告表示,《民航旅客限制随身携带或托运物品目录》中禁止随身携带但可以托运的物品,旅客可将其作为行李托运、自行处置或者暂存处理;属于经公共航空运输企业批准后才能作为随身行李物品或者托运行李运输的特殊物品,公共航空运输企业应当向旅客通告特殊物品目录及批准程序,并与民用航空安全检查机构明确特殊物品批准和信息传递程序。
公告表示,对随身携带或者托运属于国家法律法规规定的危险品、违禁品和管制物品的旅客,构成违反治安管理行为的,由公安机关依法处理;构成犯罪的,依法追究刑事责任。对在随身携带或者托运物品中故意隐匿除国家法律法规规定以外属于民航禁止、限制运输物品的旅客,构成扰乱秩序行为的,由公安机关依法处理。
公告自2017年1月1日起施行。民航局表示,已有规定与本公告不一致的,按照本公告执行。






