新华社北京3月17日电
关于2016年国民经济和社会发展计划执行情况与2017年国民经济和社会发展计划草案的报告
——2017年3月5日在第十二届全国人民代表大会第五次会议上
国家发展和改革委员会
各位代表:
受国务院委托,现将2016年国民经济和社会发展计划执行情况与2017年国民经济和社会发展计划草案提请十二届全国人大五次会议审议,并请全国政协各位委员提出意见。
一、2016年国民经济和社会发展计划执行情况
去年以来,国内外环境复杂严峻,世界经济艰难复苏,国内经济下行压力依然较大。在以习近平同志为核心的党中央坚强领导下,各地区各部门坚持稳中求进工作总基调,坚持新发展理念,认真执行十二届全国人大四次会议审议批准的2016年国民经济和社会发展计划,落实全国人大财政经济委员会的审查意见,以推进供给侧结构性改革为主线,适度扩大总需求,坚定推进改革,妥善应对风险挑战,引导形成良好社会预期,扎实做好各项工作,经济社会保持平稳健康发展,“十三五”实现良好开局,计划执行情况总体是好的。
(一)创新和加强宏观调控,经济运行保持在合理区间。在区间调控基础上,加强定向调控、相机调控,积极的财政政策力度加大,稳健的货币政策灵活适度,确保经济平稳运行。国内生产总值达到74.41万亿元,增长6.7%,符合预期。

图表1:2016年各季度国内生产总值和经济增长率 新华社发
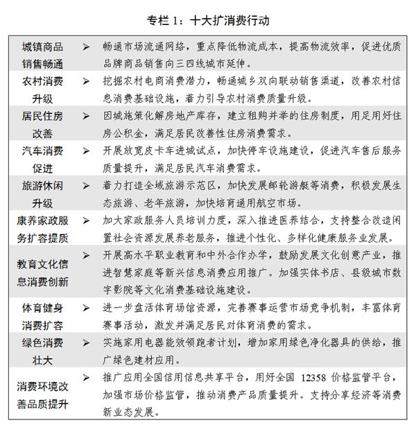
一是消费基础作用进一步增强。促进消费带动转型升级的行动方案出台,“十大扩消费行动”全面推进。促进绿色消费、实体零售创新转型、交通物流融合发展的政策出台实施。进一步扩大旅游文化体育健康养老教育培训等领域消费的意见发布实施,服务消费蓬勃兴起,汽车等实物消费扩大升级。激发重点群体活力带动城乡居民增收的实施意见出台,居民消费能力持续提升。社会消费品零售总额增长10.4%。消费在经济增长中发挥主要拉动作用,贡献率达到64.6%,消费和投资的比例关系进一步改善。

专栏1:十大扩消费行动 新华社发
二是投资保持稳定增长。围绕补短板、调结构、增供给,努力扩大合理有效投资。中央预算内投资结构继续优化,政府投资项目储备库和三年滚动投资计划初步形成,重大工程建设加快推进。着力调动民间投资积极性,制定促进民间投资“26条”政策,加大政府和社会资本合作(PPP)模式推广力度。全社会固定资产投资增长7.9%,民间投资占固定资产投资(不含农户)比重为61.2%。

专栏2:促进民间投资健康发展 新华社发
三是就业形势总体较好。基层就业社保服务设施和公共实训基地建设加快推进,高校毕业生和化解过剩产能职工就业服务工作力度加大,支持农民工等人员返乡创业试点持续推进。全年城镇新增就业1314万人,年末城镇登记失业率4.02%。

图表2:城镇新增就业 新华社发
四是价格总水平基本稳定。大宗商品价格调控进一步强化,生猪价格调控有效开展,汛期、重点节假日蔬菜等重要商品价格监测预警和调控监管加强。价格监管和反垄断执法强力推进,先后查处了数起反垄断案件。全年居民消费价格上涨2.0%。
五是各类风险挑战得到妥善应对。加强对外投资活动真实性审查,引导对外投资健康有序发展。按照市场化、法治化原则防范化解债券违约风险。因城因地施策,分类调控房地产市场。防范应对部分地区特别是长江流域发生的严重洪涝等灾害,及时有力开展抢险救灾,最大限度降低了灾害损失,恢复重建有序进行。
(二)扎实推进供给侧结构性改革,“三去一降一补”五大重点任务初见成效。加强政策引导和支持,建立工作推进机制,去产能、去库存、去杠杆、降成本、补短板取得初步成效。
一是去产能年度任务提前超额完成。《国务院关于钢铁行业化解过剩产能实现脱困发展的意见》(国发〔2016〕6号)和《国务院关于煤炭行业化解过剩产能实现脱困发展的意见》(国发〔2016〕7号)印发实施。组织开展了淘汰落后、违法违规建设项目清理、联合执法三个专项行动,严格控制新增产能,加快淘汰落后产能,有序引导过剩产能退出。积极做好职工安置和债务处置,推进企业兼并重组、转型升级和布局优化。及时妥善应对供需调整、价格波动影响。2016年退出钢铁和煤炭产能分别超过6500万吨和2.9亿吨,超额完成年度目标任务。钢铁、煤炭企业效益转好,拖欠减少,现金流紧张、安全投入欠账、工资欠发缓发等问题得到一定缓解,行业运行状况和市场预期有所改善。
二是去库存加快推进。推动农业转移人口落户城镇,满足新市民住房需求,年末商品住宅待售面积比上年末减少4991万平方米。棚户区住房改造货币化安置比例进一步提高,全年货币化安置294万户,占全年棚改开工量的48.5%,比2015年提高18.6个百分点。
三是去杠杆成效初步显现。《国务院关于积极稳妥降低企业杠杆率的意见》(国发〔2016〕54号)印发实施。采取兼并重组、市场化法治化债转股、发展股权融资等综合性措施,积极稳妥降低企业杠杆率。启动市场化银行债权转股权,截至2016年底,多家商业银行通过实施机构共选择了资产负债率偏高但具有发展前景的行业龙头企业20家,自主协商达成债转股框架协议,协议金额超过2500亿元。2016年末,全国规模以上工业企业资产负债率55.8%,同比下降0.4个百分点。
四是降成本取得明显成效。《国务院关于印发降低实体经济企业成本工作方案的通知》(国发〔2016〕48号)印发实施。持续推进简政放权放管结合优化服务改革,降低制度性交易成本。全面推开营改增试点,阶段性降低“五险一金”缴费比例。实施煤电价格联动,推进输配电价改革,扩大电力直接交易规模,完善基本电价执行方式,降低企业用能成本。清理规范进出口环节、金融等领域涉企收费,推进铁路货运体制改革,开展物流业降本增效专项行动,印发实施推进物流大通道建设行动计划。2016年,规模以上工业企业每百元主营业务收入中的成本同比降低0.1元,利润率同比提高0.19个百分点。
五是补短板力度加大。坚持既利当前又利长远,既重硬设施又重软能力,以市场化投融资方式带动银行贷款等资金投放,在脱贫攻坚、灾后水利恢复重建、社会事业、创新能力、新产业等关键领域和薄弱环节,抓好补短板建设。全年完成1000万以上农村贫困人口脱贫目标任务。

图表3:降低实体经济企业成本 新华社发
(三)改革开放取得新突破,经济社会发展活力进一步释放。一批具有标志性、关键性的重大改革方案出台实施,重要领域和关键环节改革取得突破性进展,开放型经济发展水平不断提升。
一是简政放权放管结合优化服务改革向纵深推进。在提前完成本届政府减少行政审批事项三分之一目标的基础上,去年又取消165项国务院部门及其指定地方实施的审批事项,清理规范192项审批中介服务事项、220项职业资格许可认定事项。第三次修订政府核准的投资项目目录。商事制度改革继续深化。全面推行“双随机、一公开”,增强事中事后监管的有效性,推进“互联网+政务服务”。市场准入负面清单制度改革试点开局良好。“放管服”四大平台建成运行。

专栏3:“放管服”改革 新华社发

图表4:四个平台 新华社发
二是投融资体制改革步伐加快。深化投融资体制改革意见、企业投资项目核准和备案管理条例出台,新一轮投融资体制改革全面展开。修订发布中央预算内投资补助和贴息项目管理办法,制定80个专项管理办法。济青、杭绍台等铁路吸引社会资本示范项目取得积极进展。
三是价格改革继续深化。输配电价改革试点实现所有省级电网全覆盖。建立天然气管道运输定价新机制,占消费总量80%以上的非居民用气门站价格主要由市场主导形成。石油天然气交易市场加快发展。90%左右的城市已推广居民阶梯水电气价。全面推进医疗服务价格改革。铁路、民航旅客票价市场化程度明显提高。农业水价综合改革稳步推进。完善稻谷和小麦最低收购价政策,棉花、大豆目标价格改革试点深入推进。

专栏4:重点领域价格改革 新华社发

专栏5:国有企业改革 新华社发
四是国有企业和重点行业改革稳步开展。国企改革“1+N”文件体系基本形成,加快剥离办社会职能和解决历史遗留问题工作方案等配套文件出台,深化国企改革九项重点任务、十项改革试点扎实推进。第一批混合所有制改革试点进入实施阶段。第一批国有资本投资公司试点取得阶段性进展。31个省(区、市)电改方案获批复,公布了首批105个增量配电业务改革试点项目。各省(区、市)国有林场改革实施方案和内蒙古、吉林、黑龙江重点国有林区改革实施方案均已制定完成,浙江、湖南、江西等6省国有林场改革试点顺利完成。盐业体制改革方案出台,全面放开食盐出厂、批发和零售价格。改革玉米收储制度,将东北地区玉米临时收储政策调整为市场化收购加补贴新机制。政策性粮食和储备棉库存消化进展顺利。
五是公平竞争市场环境加快形成。印发完善产权保护制度依法保护产权的意见,依法平等保护各种所有制经济权益。工业用地市场化配置改革试点稳步实施。在市场体系建设中建立公平竞争审查制度的意见出台,从源头上预防政府部门制定出台限制竞争的政策措施。社会信用体系建设取得新进展,出台政务、个人、电子商务领域诚信建设指导意见,50多个部门在12个领域开展失信联合惩戒、3个领域开展守信联合激励。打击侵权假冒合力增强,查办违法犯罪案件17万余件。国内贸易流通体制改革发展综合试点稳步推进。
六是财税金融改革有序推进。《国务院关于推进中央与地方财政事权和支出责任划分改革的指导意见》(国发〔2016〕49号)出台实施。全面推开营改增试点,将建筑业、房地产业、金融业、生活服务业纳入营改增范围,并将所有企业新增不动产所含增值税纳入抵扣范围。全面实施资源税从价计征改革,开展水资源税改革试点。深化国有商业银行和开发性、政策性金融机构改革。存款保险制度平稳运行。上海自贸试验区部分金融开放创新举措推广至广东、天津、福建自贸试验区。“深港通”开启。
七是社会领域改革加快推进。中央和国家机关公务用车制度改革全面完成,地方党政机关公车改革深入推进。行业协会商会与行政机关脱钩改革第二批试点启动实施。加快不动产统一登记制度落地,全国100%的地(市、州)、98%的县(市、区)实现“发新停旧”。国家科技计划管理改革继续深化,以增加知识价值为导向的分配政策出台,科技成果转化力度加大。教育领域综合改革向纵深推进。分级诊疗制度建设持续推进,城乡居民基本医疗保险制度整合取得实质性进展,个人卫生支出占卫生总费用的比重下降到28.9%。《国务院办公厅关于全面放开养老服务市场提升养老服务质量的若干意见》(国办发〔2016〕91号)印发实施。稳步推进机关事业单位养老保险制度改革。加快构建中国特色哲学社会科学,实施哲学社会科学创新工程。足球改革加快推进。

专栏6:社会领域改革 新华社发
八是以“一带一路”建设为统领推动开放型经济水平不断提升。“一带一路”建设进展快速。“六廊六路多国多港”主骨架建设稳步推进,战略对接、规划对接成效显著,中欧班列实现了统一品牌,累计开行近3000列。一批国际产能合作标志性工程落地,亚的斯亚贝巴-吉布提铁路正式通车,从投融资、技术标准到运营管理维护,全部采用中国标准,标志着中国铁路首次实现全产业链“走出去”。印尼雅万高铁、中老铁路、中泰铁路、马来西亚南部铁路、匈塞铁路、瓜达尔港等重大项目有序推进。外商投资便利化程度进一步提高,非金融类实际使用外资保持稳定。对外投资管理体制机制更加完善,非金融类对外投资继续增长。国际贸易“单一窗口”在沿海口岸全部启用,通关一体化、检验检疫一体化管理覆盖全国。全年货物贸易进出口总额下降0.9%,降幅比上年收窄6.1个百分点。服务贸易较快增长。人民币正式加入国际货币基金组织特别提款权(SDR)货币篮子。特别是成功主办二十国集团领导人杭州峰会,影响深远。

专栏7:重点开发开放功能平台建设 新华社发
(四)深入实施创新驱动发展战略,经济发展新动能加快成长。《国家创新驱动发展战略纲要》印发实施,取得一批重大科技成果,高技术产业、装备制造业、战略性新兴产业较快增长,创新对发展的支撑作用增强。
一是创新能力持续提升。由点及面、有序布局重大科技创新平台建设,深入推进8个区域全面创新改革试验。北京、上海建设科技创新中心迈出新步伐。河北·京南、浙江、宁波3个国家科技成果转移转化示范区启动建设。首个国家高速列车技术创新中心建成。完全自主知识产权中国标准高速列车正式投入运营。建成世界最大单口径射电望远镜(FAST)等一批重大科技基础设施,在量子通信、航空航天等方面取得一批重大科技成果。国家科技重大专项深入实施,科技创新2030-重大项目遴选确定。大力推动企业技术创新,落实好研发费用加计扣除、股权激励和技术入股所得税优惠、完善高新技术企业认定办法等政策。

专栏8:创新平台建设 新华社发
二是大众创业万众创新广泛开展。28个国家双创示范基地建设全面推进。双创政策信息服务平台开通,双创白皮书发布。国家新兴产业创业投资引导基金、科技成果转化引导基金子基金和国家中小企业发展基金实体基金设立运行,投贷联动试点启动,创业担保贷款创新发展。第二届全国双创活动周及“创响中国”巡回接力活动成功举办。大型央企建设双创实体平台128个,印发实施进一步完善中央财政科研项目资金管理等政策的若干意见,科研院所和高校鼓励创新创业机制逐步完善,各类孵化器、专业化众创空间日趋成熟。全年平均每天新登记企业1.51万户。
三是新技术新产业新业态新模式蓬勃发展。工业机器人、集成电路、卫星应用、通用航空、生物等新产业快速发展。战略性新兴产业实现平稳增长,2016年,27个重点监测战略性新兴产业行业规模以上企业实现收入和利润分别增长11.32%和13.96%。“互联网+”行动和国家大数据战略深入推进,人工智能、虚拟现实、基因工程等新技术加速兴起,平台经济、分享经济、协同经济等新模式广泛渗透,线上线下融合、跨境电商、社交电商、智慧家庭、智能交通等新业态不断涌现。全年网上零售交易额近5.2万亿元,同比增长26.2%;其中,实物商品网上零售额占社会消费品零售总额的12.6%。
四是传统产业转型升级步伐加快。加快落实《中国制造2025》,组织实施增强制造业核心竞争力三年行动计划和制造业升级改造重大工程包,8个产业化实施方案顺利推进。铁路关键装备研发试验取得重大突破,226个智能制造综合标准化试验验证和新模式应用项目有序开展,国家机器人检测与评定中心建设进展顺利。先进制造产业投资基金设立。
五是服务业创新发展稳步推进。落实加快发展生产性服务业、生活性服务业的两个指导意见,服务业领域放宽市场准入实施规划出台,新一轮服务业综合改革试点启动。安排服务业发展引导资金,支持163个公共服务平台建设。第三产业增速继续超过第二产业,增加值占国内生产总值的比重提高到51.6%。
六是基础设施网络进一步完善。加快推进现代综合交通运输体系建设,交通基础设施网络总里程突破500万公里。交通提质增效、扶贫脱贫、重大基础设施建设“一二三百”工程出台实施,推进多式联运发展,促进通用航空业发展,推动交通物流融合发展。能源生产和消费革命战略出台,能源供应能力不断增强,非化石能源消费比重预计上升到13.3%,煤炭消费比重下降到62.0%。全国地级市基本建成光网城市,新一代信息基础设施更加完善,建成全球最大的4G网络。

专栏9:重大基础设施建设 新华社发
(五)着力提升农业可持续发展能力,农业现代化建设取得新进展。农业农村发展继续保持稳中有进的良好态势,粮食总产量达到6.16亿吨,为经济社会发展大局提供了有力支撑。
一是农业生产能力继续提高。落实《全国新增1000亿斤粮食生产能力规划》,高标准农田建设加快推进,全面完成永久基本农田划定,国家粮食安全和重要农产品供给保障能力进一步增强。新建粮食仓容195亿斤。农业生产稳中调优,籽粒玉米种植面积调减2039万亩,粮改饲、粮改豆试点范围扩大,畜产品和水产品综合生产能力继续增强。农业绿色发展稳健起步,农业环境突出问题治理专项启动实施,农业可持续发展试验示范区启动创建,“一控两减三基本”行动取得阶段性成效,对农业面源污染、东北黑土地、农牧交错带已垦草原综合治理试点的支持力度加大。
二是农业农村基础设施不断完善。中小河流治理、小型病险水库除险加固、灌排骨干工程建设与配套改造和小型农田水利建设等进展顺利,新增高效节水灌溉面积2000万亩以上,农村饮水安全巩固提升工程启动实施。新一轮农村电网改造升级工程,包括小城镇中心村农网改造升级和平原地区农村机井通电等重点工程全面实施。农村交通基础设施服务水平不断提升,新改建农村公路29万公里。“宽带乡村”工程继续实施,电信普遍服务试点全面部署,农村信息基础设施进一步改善。
三是农村一二三产业融合发展进展顺利。农村产业融合发展“百县千乡万村”试点示范工程启动,137个试点示范县在优化发展布局、推进产城融合发展、构建现代农业产业体系、创新投融资机制等方面进行了积极探索。农村产业融合发展孵化园区加快建设,多元融合主体发展较快,打造了一批农业产业化龙头企业,农村新产业新业态蓬勃发展。
四是农村改革稳步推进。农村土地所有权、承包权、经营权分置办法出台实施,土地承包经营权确权登记颁证面积超过8亿亩。房地一体的农村宅基地、集体建设用地确权登记加快推进。农村集体产权制度改革意见出台,农村集体资产股份权能改革试点和土地承包权有偿退出试点积极开展。农村承包土地经营权和农民住房财产权抵押贷款试点稳妥有序推进。土地经营权流转和抵押规模不断扩大。各类新型经营主体发展壮大,数量超过270万家。
(六)深入实施三大战略和新型城镇化,城乡区域发展格局正在重塑优化。发挥三大战略、“四大板块”的叠加效应,促进城乡区域协调协同发展,提升新型城镇化质量和水平,新增长点增长极增长带加快发展壮大。
一是三大战略扎实有序推进。各省(区、市)主动融入丝绸之路经济带和21世纪海上丝绸之路建设,新疆、福建“一带一路”核心区建设成效初显。京津冀协同发展有序推进,北京城市副中心加快规划建设,一批疏解示范项目稳步实施,交通、生态、产业三个重点领域协同推进,一批重大改革举措落地。长江经济带发展规划纲要印发实施,坚持共抓大保护、不搞大开发,绿色生态廊道建设加快推进,覆盖上中下游地区的省际协商合作机制全面建立。

图表5:“一带一路”建设 新华社发

图表6:京津冀协同发展 新华社发

图表7:长江经济带发展 新华社发
二是区域发展总体战略和差别化区域政策深入实施。加快新一轮西部大开发,一批重大标志性工程开工建设,中西部地区经济继续保持较快增长。出台实施新一轮东北振兴战略和若干重大政策举措,国企改革、投资营商环境改善等重点领域改革取得新进展。明确中部地区“一中心、四区”重要战略定位,长江中游城市群重要增长极作用强化。东部地区转型升级、开放创新、陆海统筹优势持续发挥,区域发展新动能新亮点不断涌现。出台促进区域协调发展的指导意见,差别化区域政策体系持续完善。国家综合配套改革试验区、国家级新区及各类开发区、承接产业转移示范区、产城融合示范区、临空经济示范区等重要功能平台建设有序推进。加快革命老区、民族地区、边疆地区和集中连片特困地区脱贫攻坚。完善支持政策措施,推进新疆、西藏、四省藏区经济社会发展和长治久安。

专栏10:“四大板块” 新华社发
三是新型城镇化建设稳步推进。农业转移人口市民化步伐加快,户籍制度改革意见、居住证制度以及人地挂钩、支持农业转移人口市民化财政政策等关键性配套政策出台,全年进城落户人口达1600万人,常住人口城镇化率达到57.35%,户籍人口城镇化率达到41.2%。城市群规划建设有序推进,支持武汉、郑州建设国家中心城市。在全国开展新生中小城市和特色小(城)镇培育,国家新型城镇化综合试点范围扩大到2个省246个城市(镇)。61个中小城市综合改革试点取得积极成效。

专栏11:新型城镇化建设 新华社发
(七)加强生态环境保护和能源资源节约,绿色发展初见成效。单位国内生产总值能耗和二氧化碳排放量分别下降5%和6.6%,超额完成全年目标,化学需氧量、氨氮、二氧化硫、氮氧化物排放量预计分别下降2.6%、2.9%、5.6%、4.0%,地级及以上城市空气质量优良天数比例同比提高2.1个百分点,74个重点城市细颗粒物(PM2.5)年均浓度下降9.1%,地表水达到或好于Ⅲ类水体比例同比提高1.8个百分点、劣Ⅴ类水体比例同比下降1.1个百分点,万元国内生产总值用水量下降5.6%。

图表8:生态文明建设和绿色发展 新华社发
一是生态文明建设取得新进展。生态文明建设目标评价考核办法印发实施。决定在福建省、江西省和贵州省开展国家生态文明试验区建设,生态文明先行示范区建设持续深化。健全国家自然资源资产管理体制试点方案、省以下环保机构监测监察执法垂直管理制度改革试点指导意见、控制污染物排放许可制实施方案、划定并严守生态保护红线若干意见、培育环境治理和生态保护市场主体意见等一批改革方案印发实施。在吉林等7省(市)开展生态环境损害赔偿制度改革试点。全面推行河长制意见出台。生态保护补偿机制不断健全。新一轮退耕还林还草、重点防护林、石漠化综合治理、京津风沙源治理、水土流失综合治理等工程加快推进,湿地保护体系初步形成。开展中央环境保护督察。
二是主体功能区战略深入实施。国家重点生态功能区范围拓展到676个县及87个重点国有林区林业局,产业准入负面清单制度出台实施。省级海洋主体功能区规划编制实施工作在11个沿海省份展开。三江源、东北虎豹、大熊猫、神农架、武夷山、钱江源等国家公园体制试点方案印发实施。资源环境承载能力监测预警机制初步建立,先行在京津冀地区试点。市县“多规合一”试点深入推进,省级空间规划试点方案印发实施。全国国土规划纲要、全国土地利用总体规划纲要调整方案印发实施。
三是节能减排持续推进。“十二五”省级人民政府节能目标责任评价考核结果公布,“十三五”能耗、水耗总量和强度“双控”制度建立实施,在浙江、福建、河南、四川4省开展用能权有偿使用和交易制度试点。循环经济发展加快,生产者责任延伸制度方案印发实施,产业园区循环化改造继续推进。印发《“十三五”节能环保产业发展规划》,构建绿色金融体系指导意见出台实施,发行各类绿色债券2296.6亿元,节能环保产业不断做大做强。
四是环境综合治理力度加大。《京津冀地区大气污染防治强化措施(2016-2017年)》发布实施,重点地区煤炭消费量进一步压减,加快燃煤电厂超低排放改造,全国累计淘汰黄标车和老旧车404.6万辆。制定实施2016-2017年长江经济带生态环境保护行动计划,完成11省(市)126个地级及以上城市全部319个集中式饮用水水源保护区划定,出台《全国重要饮用水水源地名录》,排查整治城市黑臭水体和非正规垃圾堆放点。深入开展农村生活垃圾治理专项行动,推进农村人居环境综合整治。土壤污染防治行动计划发布实施,出台污染地块土壤环境管理办法,启动14个土壤污染治理与修复试点项目和6个土壤污染综合防治先行区建设,加强重金属污染防控重点区域综合治理。全国矿山地质环境恢复和综合治理进一步加强。环境风险管控水平进一步提高,突发环境事件得到妥善处置。
五是应对气候变化工作不断强化。“十三五”控制温室气体排放工作方案印发实施。低碳省市、城(镇)、园区、社区等试点示范有序开展。碳排放权交易市场建设积极推进。城市适应气候变化行动方案发布实施。气候变化南南合作加快推进,“十百千”项目启动实施。首批签署和较早批准《巴黎协定》,创新性推动实现中美元首出席批准文书交存仪式,为推动《巴黎协定》尽早生效作出历史性贡献。建设性参加联合国气候变化马拉喀什会议并推动会议取得成功。
(八)加快发展社会事业和改善民生,人民生活水平持续提升。全力推进精准扶贫精准脱贫,加强社会政策托底,努力提高基本公共服务均等化水平。

专栏12:精准扶贫精准脱贫工程 新华社发
一是脱贫攻坚战全面打响。《“十三五”脱贫攻坚规划》发布实施,全国财政专项扶贫资金投入超过1000亿元。印发实施“十三五”易地扶贫搬迁规划,22个省(区、市)全面启动易地扶贫搬迁项目,全年249万人易地扶贫搬迁建设任务如期完成。金融扶贫、特色产业扶贫、教育扶贫、交通扶贫、水利扶贫、旅游扶贫、光伏扶贫、电商扶贫、以工代赈等深入推进。东西部扶贫协作不断深化。推动集中连片特困地区“十三五”省级实施规划落地,对川陕等革命老区、赣南等原中央苏区振兴发展与脱贫攻坚支持力度持续加大。支持四川凉山、云南怒江、甘肃临夏等面临特殊困难的少数民族自治州加快建设小康社会进程。
二是社会保障能力不断加强。全国居民人均可支配收入实际增长6.3%,农村居民收入增幅连续7年高于城镇居民。退休人员基本养老金水平提高6.5%左右。基本医疗保险参保人数超过13亿,城乡居民基本医保补助标准由每人每年380元提高到420元。在全国范围内建立了困难残疾人生活补贴和重度残疾人护理补贴制度。
三是公共服务供给持续改善。学前教育毛入园率、九年义务教育巩固率、高中阶段毛入学率分别达到77.4%、93.4%和87.5%。高等教育毛入学率达到42.7%,超过中高收入国家平均水平。现代职业教育体系进一步完善和发展。城乡基本医疗服务体系进一步健全,基本公共卫生服务项目年人均财政补助达到45元,均等化水平明显提高。“健康中国2030”规划纲要发布实施,每千人口执业(助理)医师数增长到2.31人,每万人全科医生数增长到1.53人。全年出生人口达到1786万人,全面两孩政策平稳落地,生育服务保障进一步加强。公共文化服务体系建设继续加强,各省(区、市)均已出台本地区的基本公共文化服务实施标准。实施中华优秀传统文化传承发展工程的意见等基础性制度出台。实施全民健身计划,体育健儿在里约奥运会、残奥会上再创佳绩。冰雪、水上、航空、山地户外等运动加快发展。

专栏13:公共服务供给 新华社发
四是保障性安居工程建设扎实推进。加大中央预算内投资和中央财政专项资金支持力度,继续发挥企业债券直接融资作用,支持棚户区住房改造等保障性安居工程。2016年,完成棚户区住房改造600多万套,农村危房改造380多万户。
从计划指标运行情况看,经济增长、就业、价格总水平、国际收支平衡等主要指标保持在合理区间,科技创新、生态环保、民生保障等反映发展质量和效益的指标进一步改善,总的完成情况是好的。
19个约束性指标全部完成。43个预期性指标中,38个指标运行情况符合或高于预期,第一产业、全社会固定资产投资、货物进出口额、广义货币供应量(M2)增长率、城镇居民人均可支配收入5个指标运行值与预期值存在差距。需要说明的是,预期性指标的计划目标不是指令性的,也不是预测值,而是国家期望的发展目标,体现预期和政策导向,实际运行情况可能高于预期目标,也可能低于预期目标。部分指标运行值与预期目标存在差距,主要有以下原因:一是针对农产品阶段性供大于求、库存高企、价格低迷的形势,主动推进种养结构调整,部分主要农产品产量有所回落,因此第一产业增加值增幅略低于预期目标。二是受市场需求偏弱、投资回报下降、企业信心不强等因素综合影响,投资特别是民间投资、制造业投资下行压力较大,加上固定资产投资价格下跌持续时间和幅度超出预期,导致全社会固定资产投资增幅低于预期目标。三是受全球经济复苏乏力、国际贸易需求疲软、针对我国的保护主义加剧等影响,货物贸易进出口虽回稳向好,但仍难以实现预期目标。四是为供给侧结构性改革营造适宜的货币金融环境,在对实体经济提供足够支持的同时,货币供应切实体现了不搞“大水漫灌”和去杠杆、防风险、抑制资产价格泡沫的要求,因此广义货币供应量(M2)增速低于预期目标。五是从收入指标完成情况看,全国居民人均可支配收入增长与经济增长基本同步,受经济下行压力影响,部分行业从业人员工资性收入增幅放缓,导致城镇居民人均可支配收入增幅低于预期目标。
总之,在国内外形势错综复杂的情况下,我国经济增速继续走在世界前列,发展质量和效益提高,经济结构继续优化,人民生活水平持续改善,生态环境有所好转,成绩来之不易。这是党中央、国务院正确领导的结果,是各地区各部门共同努力的结果,是全国各族人民团结奋斗的结果。
同时,我们也清醒地认识到,世界经济仍然在深度调整,复苏动力不足,不稳定和不确定性将进一步凸显,国际投资和贸易低迷,保护主义、内顾倾向抬头。国内经济稳定运行的基础还不牢固,仍面临不少突出矛盾和问题。一是实体经济结构性供需失衡。供给体系产能大多数只能满足中低端、低质量、低价格的需求,随着消费结构加快升级,出口需求和投资需求相对下降,供给结构不适应需求新变化。二是有效需求增长乏力。有效投资特别是民间投资、制造业投资增速较低。经济下行对就业、收入、消费的滞后影响开始显现。国际需求持续低迷,国内综合要素成本不断上涨,产业和订单向外转移加快,我国外贸发展面临的形势更加复杂严峻。三是部分区域、行业、企业困难较大。一些资源型和传统产业比重大的地区,下行压力和发展困难较大。部分行业分化调整的影响,可能沿产业链传导。受市场环境偏紧和经营成本较高双重挤压,企业盈利能力较弱、亏损面较大。四是部分领域风险仍在积累。一些地区财政收支矛盾突出,防控金融风险力度需进一步加大,房地产市场仍面临结构性高房价、高库存双重挑战。五是大气雾霾等环境问题仍然突出。多频次、广区域、长时间、重浓度的雾霾天气,给人民生产生活带来较大影响。与此同时,安全生产、食品药品质量和民生等领域也出现一些新问题。我们要高度重视,准确分析研判国内外形势,增强忧患意识,强化底线思维,保持战略定力,更加有效应对。


