7月24日,新华网客户端《新华大健康》推出的河南暴雨健康互助专属通道紧急上线,全国各地上万名医生在线免费答疑,帮助河南暴雨受灾地区群众做好健康防护。上线当日,近千名医生参与答疑,健康互助通道访问量已超3000万人次。
(点击图片,可直接进入专属通道)
近日,河南暴雨牵动人心,社会各界驰援河南。但除了生活物资的供应,如何保证受灾地区居民的健康,预防灾后疾病也同样需要重视。《新华大健康》整合海量医生资源,迅速发起了针对此次河南暴雨的健康互助联盟,来自全国各地的医生在线接收网友提问,第一时间解答问题,为千里之外有需求的人提供专业健康咨询。
家人有心脑血管疾病,接连几天暴雨后病情严重,如何缓解不适症状?救援时伤口浸泡雨中如何减轻损伤?洪水来时正处经期,受凉后一直肚子疼需要就医吗?因暴雨产生的心理压力如何缓解……许多网友们都提出了自己实际遇到的健康问题,并就如何预防灾后瘟疫、呼吸道传染疾病、肠道传染疾病、感冒、灾后安全用餐饮水安全等常见问题进行了咨询。
健康问答互助通道内部分问答展示
新华网客户端《新华大健康》执行团队向参加过直播的上千个医院、专家工作群发出健康驰援倡议。平台上线后,全国众多医院的党办、院办、宣传部门也快速回应、积极组织,包括北京市卫健委、协和医院、湘雅医院、齐鲁医院、华西医院等知名医院的专家迅速加入到这次互动问答中来。
平台开通当日就云集了近千名来自全国各地医院的一线专家,他们针对网友亟待解决的医疗健康诉求,逐一点对点进行科学解答。随着医生的不断加入,被标注为“回应中”的问题,一个个迅速变成了“已解决”,为受灾群众提供及时有效的健康科普与疾病防控知识,共同抵御着暴雨之后的疾病风险,纾解因灾害带来的心理问题。专家们耐心、细致、专业的回答受到网友们一致称赞。
目前,互动平台上的专家人数仍在继续增加,此次活动将持续到灾情过后,专业医生可继续登录平台页面志愿加入,共同为河南健康助力!
下载新华网客户端,搜索“健康互助”可一键直达《河南暴雨健康互助问答专属通道》。河南日报客户端顶端新闻与河南广播电视台客户端大象新闻等合作媒体及平台也同步提供平台入口。
下载新华网客户端搜索“健康互助”快速直达专属通道






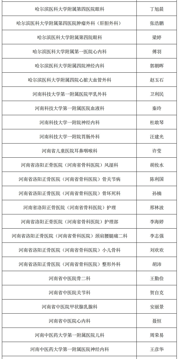
以上为截至7月24日首批参与答疑的部分医生名单,向他们和那些参与答疑但未留名的医生们一并致以衷心的感谢和崇高的敬意。
此前,7月21日,新华网客户端紧急推出《河南暴雨紧急求助专属通道》,网民可在线提交求助需求,新华网客户端第一时间会把相关求助信息转给相关部门,帮受困群众解决实际问题。下载新华网客户端,搜索“河南暴雨”可一键直达。
请转发!河南暴雨紧急求助专属通道(点击图片)





