新华社北京3月14日电 3月12日晚,习近平主席应约打了一个重要电话,通话对象是联合国秘书长古特雷斯。

2019年6月28日,国家主席习近平在大阪会见联合国秘书长古特雷斯。新华社记者庞兴雷摄
新冠肺炎疫情发生后,古特雷斯秘书长曾给习主席写信表达慰问,还多次在公开场合对中国抗疫努力表示支持。
这一次,习主席同这位联合国掌门人以通话方式直接沟通交流,从两个时间点看,具有特别意义。
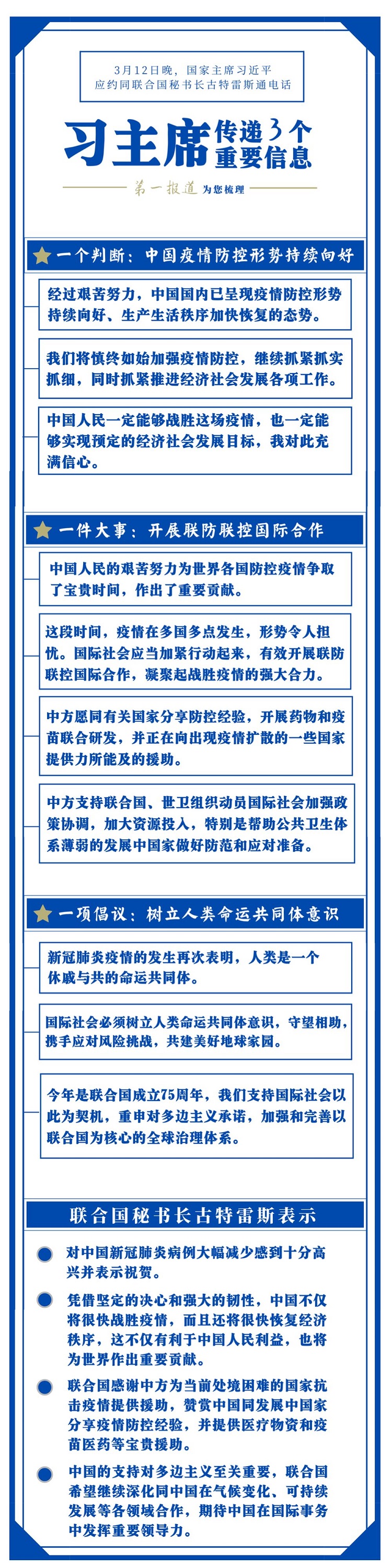
一是经过艰苦努力,中国疫情防控形势发生积极向好变化,取得阶段性重要成果。下一步中国怎么做,世界格外关注。
二是疫情在多国多点发生,形势令人担忧。这次通话前,世界卫生组织刚刚宣布,新冠肺炎疫情可称为“大流行”。如何推动疫情防控国际合作,世界期待中国贡献、中国智慧。
一个判断 一件大事 一项倡议
疫情暴发以来,习主席已应约同10多个国家领导人通话。这一次的“电话外交”,信息十分丰富。
新华社3月12日晚播发的《习近平同联合国秘书长古特雷斯通电话》通稿,一共900多字。
“第一报道”梳理出3大要点:一个判断,一件大事,一项倡议。

对这件大事,习主席十分关心
对疫情防控国际合作这件大事,习主席一直十分关心。此前,在内外事活动中,他曾多次提及。这一次同古特雷斯通电话,习主席有更明确阐述。
习主席特别提到3组关键词:
一是行动和合力。习主席说:“国际社会应当加紧行动起来,有效开展联防联控国际合作,凝聚起战胜疫情的强大合力。”
二是分享和援助。习主席表示:“中方愿同有关国家分享防控经验,开展药物和疫苗联合研发,并正在向出现疫情扩散的一些国家提供力所能及的援助。”
三是支持和协调。习主席特别强调发挥联合国、世卫组织等多边组织作用,他说:“中方支持联合国、世卫组织动员国际社会加强政策协调,加大资源投入,特别是帮助公共卫生体系薄弱的发展中国家做好防范和应对准备。”
知行合一,行胜于言。在全球抗疫斗争中,中国采取五方面举措加强同国际社会合作,包括同世卫组织和国际社会加强沟通协调、同世界各国开展抗疫经验分享和交流、向有需要的国家派遣医疗专家团队、向国际社会提供防疫物资援助以及同各方开展科技合作等。
在同习主席通话中,古特雷斯对全球抗疫斗争中的中国贡献给予了高度评价。他说:“联合国感谢中方为当前处境困难的国家抗击疫情提供援助,赞赏中国同发展中国家分享疫情防控经验,并提供医疗物资和疫苗医药等宝贵援助。”
习主席提出的这一理念,成为全球抗疫行动中的“热词”
正如习主席所说,“新冠肺炎疫情的发生再次表明,人类是一个休戚与共的命运共同体”。在这场全球抗疫行动中,“人类命运共同体”理念被反复提及:
——日本前首相鸠山由纪夫:
“前段时间,从日本运送到中国的援助物资上写着‘山川异域,风月同天’。这句话的意思是,就算生活在不同的地方,大家也命运与共。我们是命运共同体,希望所有人都能渡过难关。”
——法国巴黎第八大学教授皮埃尔·皮卡尔:
“病毒无国界,各国民众、医务人员和科研人员面对疫情所展现出的团结与协作,体现了人类命运共同体理念已深入人心。”
——俄罗斯人民友谊大学副教授季莫费耶夫:
“这次疫情拉近了人与人的距离,让人们对人类命运共同体理念拥有更清晰的认识。”
——意大利洛伦佐·梅迪奇国际关系研究所专家法比奥·马西莫·帕伦蒂:
“疫情暴发以来,中意两国互相支持,很好诠释了命运共同体理念。”
……
2015年9月,习主席出席联合国成立70周年系列峰会,面向世界全面阐述人类命运共同体理念。这次同古特雷斯通话,他再次发出树立命运共同体意识的倡议:
“国际社会必须树立人类命运共同体意识,守望相助,携手应对风险挑战,共建美好地球家园。”

2015年9月28日,国家主席习近平在纽约联合国总部出席第70届联合国大会一般性辩论并发表题为《携手构建合作共赢新伙伴 同心打造人类命运共同体》的重要讲话。新华社记者庞兴雷摄
守望相助,共克时艰;携手合作,命运与共。
在这场突如其来的疫情中,世界对习主席提出的人类命运共同体理念有了更强烈感触、更深刻思考。
它不是遥不可及的愿景,它是携手应对风险挑战的有力武器,是共建美好地球家园的必由之路。(记者:王雅晨、郑开君、陈杉;制图:陈杉;编辑:郝薇薇、唐志强、刘阳)

