
新华社北京10月12日电 题:迈出法治新步伐——党的十八大以来历史性变革系列述评之四
新华社记者杨维汉、罗沙、丁小溪
一民之轨,莫如法。唯有法令明具,才能天下大治,国泰民安。
党的十八大以来,以习近平同志为核心的党中央坚持和拓展中国特色社会主义法治道路,把全面依法治国纳入“四个全面”战略布局,中国特色社会主义法治建设迈出新步伐。
这五年,是全面依法治国实现历史性突破的五年,是法治领域改革集中发力、成效显著的五年。一幅“科学立法、严格执法、公正司法、全民守法”的宏伟图景,在神州大地壮阔展开。
历史性提升:开辟中国特色社会主义法治新阶段
“我宣誓,忠于中华人民共和国宪法,维护宪法权威,履行法定职责……”
雄壮的国歌、神圣的国徽、庄严的誓词,2016年1月1日起,宪法宣誓制度正式实施。庄重的仪式,让宣誓者终身难忘,激励着他们忠于宪法、厉行法治。

2017年1月10日,内蒙古自治区首批156名入额法官在内蒙古高级人民法院宣誓。司法责任制改革全面推开,12万多名法官、9万多名检察官遴选入额,优质司法资源充实办案一线。新华社记者 邓华 摄
执政兴国,离不开法治支撑;社会发展,离不开法治护航;百姓福祉,离不开法治保障。2014年金秋十月,党的十八届四中全会召开,全会通过决定明确提出,坚持走中国特色社会主义法治道路,建设中国特色社会主义法治体系。
“中国特色社会主义法治道路,是社会主义法治建设成就和经验的集中体现,是建设社会主义法治国家的唯一正确道路。”习近平总书记的话语,字字珠玑,指引方向。
五年来,法治成为治国理政的基本方式。
法律体系向法治体系提升——由静态的制度体系向囊括立法、执法、司法、守法各环节的动态体系转变,体现的是全面推进依法治国整体要求,意味着国家治理体系和治理能力的一次重大飞跃。
从修改立法法赋予所有设区的市地方立法权,到加强规范性文件违宪违法备案审查;从发布法治政府建设实施纲要,到司法体制改革“猛药去疴”;从依法惩治腐败推进全面从严治党,到依法治军、从严治军……五年来,改革发展稳定、内政外交国防、治党治国治军,由法治作保障、靠法治来推进。
依法治国向全面依法治国推进——站在新的历史起点,我们党对法治建设规律认识不断深化,对治国理政的驾驭更加成熟稳健。
“十八届四中全会决定提出100多项涉及法治领域各个方面、各个环节的改革新举措,鲜明展现出全面依法治国的新蓝图。”中国法学会副会长张文显说。
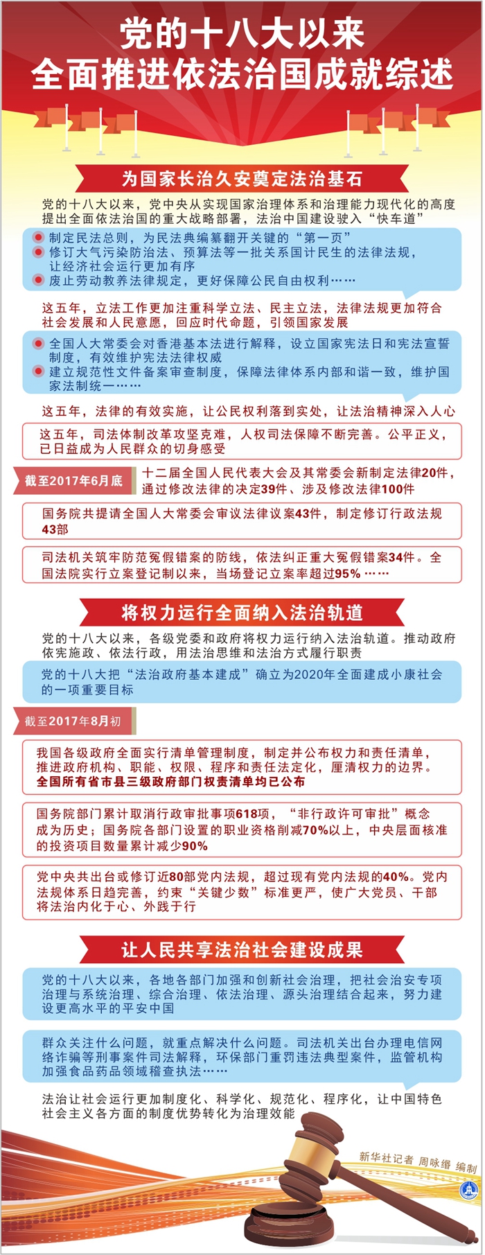
截至今年6月,十二届全国人大及其常委会共制定法律20件,通过修改法律的决定39件;全国法院去年采取信用惩戒措施834.6万人次,70.7万名“老赖”主动履行义务,执行到位金额超过1万亿元;我国去年每10万人中命案发案数仅为0.62起,已成为世界上最安全的国家之一。
依法治国、依法执政、依法行政共同推进,法治国家、法治政府、法治社会一体建设,开创依法治国新局面。规则之治、程序之治、良法善治的有机统一,带来法治软硬实力不断提升。
历史性突破:破解顽瘴痼疾收获公平正义
2017年春天,在北京一家建筑工地工作的张其明因被拖欠工资,来到通州区法院打官司。他只花了很短时间就成功立案。而在几年前,来立案的人一般都要排队等上好几个小时。
这变化得益于全国法院已经全面实施的立案登记制改革,目前法院当场登记立案率超过95%。改“立案审查”为“立案登记”,增添了人民对公平正义的信心。这是法院立案制度有史以来力度最大的变革,更是新一轮司法体制改革破障前行的缩影。

资料漫画:依法治国 新华社发 赵乃育 作
习近平总书记对司法体制改革作出的重要指示,鲜明勾勒出法治领域的历史性突破和卓越成效——
“党的十八大以来,政法战线坚持正确改革方向,敢于啃硬骨头、涉险滩、闯难关,做成了想了很多年、讲了很多年但没有做成的改革,司法公信力不断提升,对维护社会公平正义发挥了重要作用。”
“想了很多年、讲了很多年”都没有做成,足见改革之难、沉疴之重。只有下最大的决心,牵住“牛鼻子”,敢于动真碰硬,才能用改革守护好公平正义。
司法责任制改革全面推开,12万多名法官、9万多名检察官遴选入额,优质司法资源充实办案一线。2016年,在立案数大幅增长的背景下,全国法院一审服判息诉率达89.2%,审判质量明显提高。
“这是历史性的成就和突破,改的是体制机制,破的是利益藩篱,触动的是灵魂深处。”中国人民大学法学院教授陈卫东说,“司法体制改革刀刃向内,拆庙减官,打破了多年的司法行政化,实现了‘谁办案谁负责’。”
“努力让人民群众在每一个司法案件中都能感受到公平正义。”人权司法保障的变化与进步,如一股股涓涓细流,汇聚成彰显公平正义的大潮。
延续半个世纪的劳教制度被废止,终于退出历史舞台;纠正聂树斌案、呼格吉勒图案、陈满案等一批重大冤错案,以审判为中心的刑事诉讼制度改革破冰前行;改革律师制度,规范公安机关执法,坚决守住防范冤错案的底线……改革攻坚克难,奋力破除阻碍公平正义的藩篱。
改革直面人民群众关注的“痛点”“难点”、经济社会发展的“堵点”“盲点”,从人民最不满意的地方改起,让公平正义之光普照。

2017年8月24日,在成都双流国际机场,122名跨国电信诈骗案件犯罪嫌疑人从柬埔寨被统一押解回国。新华社记者 吴光于 摄
互联网不是“法外之地”,通过立法、执法、司法多种手段,重拳打击电信网络诈骗,营造清朗网络空间;检察机关公益诉讼,维护环境等公共利益有了“国家队”;居住证暂行条例施行,让两亿非户籍人口在居住地“扎根”,告别“暂住证”;全面推进居民身份证异地办理,群众免受奔波之苦……“法治获得感”滴灌到百姓心头。
“这些前所未有的改革突破与现实变化,源自我们党以人民为中心的执政理念,倾听人民的呼声,从基础和根本上改起,让人民群众切实感受到公平正义。”中南财经政法大学教授徐汉明说。
历史性拓展:国家社会运行迈向法治新境界
2014年初春,国务院各部门官网上悄然出现了一张张部门行政审批事项清单。这是中央政府首次晒出权力清单、亮出权力家底。目前全国所有省市县三级政府部门权责清单均已公布,明确政府机构、职能、权限、程序,厘清权力边界。
当依法行政成为政府的鲜明印记,依法执政成为领导干部的基本遵循,尊法守法成为全社会的共同追求,奋进中的法治中国正不断汇聚起磅礴的力量。
应法之义,法治政府依法用权——
“法定职责必须为,法无授权不可为。”无论是大刀阔斧进行“放管服”改革,还是行政审批结束“长途旅行”;无论是推动政务公开“数据多跑腿、群众少跑路”,还是严格规范执法让权力不再“任性”,政府权力运行逐渐步入法治化轨道。国务院部门五年间累计取消行政审批事项600多项,设置的职业资格削减70%以上,法治政府使经济社会活力进一步迸发。

2017年8月17日,在浙江省宁波市奉化区行政服务中心,奉化一家公司在商事登记窗口办理公司注册手续。目前全国所有省市县三级政府部门权责清单均已公布,明确政府机构、职能、权限、程序,厘清权力边界。新华社记者 翁忻旸 摄
循法而行,抓住“关键少数”——
2016年底,一份由中办、国办印发的《党政主要负责人履行推进法治建设第一责任人职责规定》,给领导干部压实了沉甸甸的责任。
完善国家工作人员学法用法制度,拉起领导干部干预司法“高压线”,修改行政诉讼法改变“告官不见官”的尴尬局面……全面依法治国使各级执政者自觉运用法治思维和法治方式来深化改革、推动发展、维护稳定。
法之必行,在于人心所向——
民法总则将社会主义核心价值观写入开篇;办理侵犯“狼牙山五壮士”名誉权案等,维护英雄人物权益;慈善法、反家庭暴力法让社会更和谐,社会主义核心价值观进一步融入法治建设,传导正确价值取向,凝聚起法治中国“精气神”。
全社会大普法格局正在形成:从学龄儿童,到耄耋老人;从普法进单位学校、进乡村社区,到微博、微信新渠道普法,人人参与法治建设。
春风化雨,润物无声。办事依法、遇事找法、解决问题用法、化解矛盾靠法,尊法、信法、守法、用法、护法的良好社会风尚正在形成。
长风万里,劈波斩浪。全面推进依法治国是一项长期艰巨的历史任务,坚定不移厉行法治为子孙万代计、为长远发展谋。
唯奉法者强,唯明法者进。我们坚信,以习近平同志为核心的党中央带领全国人民,沿着中国特色社会主义法治道路砥砺奋进,中国必将开辟一条人类历史上前所未有的法治文明之路。


