据中国之声《新闻纵横》报道:近日,北京电影学院博士研究生、演员翟天临涉嫌学术不端的事件备受关注。据了解,目前北京市教育工委、市教委组成专项工作组,进驻学校督促指导开展工作,北京市纪委市监委也对相关问题的调查工作进行督导。
昨天(15日),教育部也就此事做出回应,教育部新闻发言人续梅表示,调查不仅涉及到翟天临本人是否存在学术不端,也涉及到工作中的各种环节。教育部对学术不端的坚持零容忍态度,绝不允许出现无视学术规矩,破坏学术规范,损害教育公平的行为,对于这件事而言,将坚持发现一起,核实一起,查处一起,绝不姑息。
究竟有没有论文抄袭、学位注水,这些疑问仍需等待权威调查结果。但不论是博士毕业,还是博士后录取,要想跨入和走出高等院校的大门,都理应通过层层考核与筛选。然而,这些让普通人望而却步的“难关”,却让网友们在短短几天找出了诸多“破绽”。是学校真的没有发现,还是存在“猫腻”?漏洞背后反映了哪些深层次原因呢?

翟天临
涉事高校均启动调查程序
教育部回应绝不姑息
继网友曝光演员翟天临博士期间论文涉嫌抄袭之后,硕士论文也被曝光“查重率”过高,一石激起千层浪。目前,相关涉事高校均给出回应,北京电影学院已经成立调查组并按照相关程序启动调查程序。北大光华管理学院通报称,就涉嫌学术不端事件作出初步认定,将依法依规作出处理。而翟天临本人也发布道歉信,申请退出北大博士后相关工作。
事件看似有了暂时性结果,但热度依然不减。昨天(15日),教育部新闻发言人续梅在被问到此问题时表示,教育部对此高度重视,不光是涉及到本人是否涉嫌学术不端,也涉及到工作的其他各个环节是否有问题,教育部绝不允许出现无视学术规矩、破坏学术规范,损害教育公平的行为。
续梅:“教育部对于学术不端行为一贯的鲜明态度,就是零容忍。绝对不能允许出现这种无视学术规矩、破坏学术规范、损害教育公平的行为。对于这些行为,我们坚决发现一起、核实一起、查处一起,绝不姑息。我们相信有关方面会非常认真严肃地进行后续的核查工作,依法依规作出处理,也会第一时间向社会公布相关的处理情况。”

图片来自互联网
博士生论文需经过:
开题、调研、撰写、查重、审查等环节
有网友认为,翟天临涉嫌学术不端事件一直热度不减,并非单单因为他演员的身份,更重要的是,这一事件引发了公众心中“教育公平”的底线。
博士研究生,一直以来都被认为是学术界的精英群体,但其实他们“满心为科研,一把辛酸泪”。从博士入学到毕业,一路要过过关斩将,入学考试难、专业学习枯燥、文献开题复杂、科研实践繁琐、毕业论文写作更是难上加难。山东省社科院法学所助理研究员白利寅直言,读博的过程就是一种煎熬:“我自己在撰写博士论文过程中的确感觉到是一种煎熬,最后出来的博士论文的成果其实不是特别满意,但是我觉得大致达到一个要求了。我扁桃体发炎,一直发烧,就是匆忙地在撰写,头发也白了一半。”
白利寅说,许多人都知道博士论文开题难、写作难,但很多人不知道的是,在学位论文答辩前,博士生还需要在国内核心刊物上公开发表由本人入学后独立撰写的一至若干篇学术论文。
白利寅:“很多博士毕不了业的原因可能就是发表论文没有搞定,不同的学校有不同的要求,比如说发表几篇C刊,而毕业论文是10万字以上的,就是以毕业论文为例吧,要经过开题、调研、收集文献、撰写提纲、撰写主体内容、审查等几个环节。在这个过程中,对学术的规范性要求很高,比如说,写完博士论文之后第一遍过的就是机检,就是我们说的知网的查重,查重复率,你重复率必须保持学校规定的一个范围,这样你才能有资格去答辩。然后毕业论文还要经过外审专家匿名评审,最后要经过答辩委员会通过,整个的过程。它既包括学术规范性的要求,又包括你对论文本身创新性等等的要求”。

图片来自互联网
知名博导:查重率越来越严
国内某知名高校的一位博导表示,现在各个高校对于博士生论文的查重已经越来越严格: “各个高校非常重视,实际上都会有比较严格的学生学位这方面的管理的条例。那么就是研究生的毕业,像我们学校是非常严格的。比如说SCI的,或者是CSSCI的,就是若干篇论文,有的尤其到了博士阶段的话,往往会我们讲有一个小核心,他论文的期刊的发表论文的期刊的数量也就更加少了。那么要求也更加高了,因为主要要保证学术期刊的品质,必须要在那些指定的期刊上面发表若干篇论文。”

图片来自互联网
专家:翟天临事件背后
涉及多方面深层次问题
一般而言,攻读博士学位,最少需要三年时间,多则七八年也是常见。有数据显示,我国博士延期毕业率高于56%,也就是说,一半以上的博士都不能正常毕业。但是,不知道知网为何物,论文“查重率”过高的翟天临不仅顺利毕业,还风光的成为了北大光华管理学院的博士后。21世纪教育研究院副院长熊丙奇认为,翟天临涉嫌学术不端背后,其实已经涉及到培养模式、导师指导方式以及评价制度等多方面深层次问题。
熊丙奇:“在强调硕士和博士的规模的情况之下,一个导师可能带的学生就比较多。再加上现在我国的科研评价体系,也引导很多的教授他去关注论文课题经费,没有时间去陪学生一起做科研,然后导致学生可能根本就没有接受多少学术训练,急功近利的去追求这种任务的发表,这也就出现了相应的这种学术不端和学术造假。”
近年来,除了明星被曝论文抄袭,企业高管、官员也都在跨界成为名校的“博士”。熊丙奇表示,名人凭借权力、地位、财富而非学术能力获得学术光环的背后,无非是“利益交换”四个字。
熊丙奇:“用教育资源和学位资源来跟相关的一些人士进行利益交换的问题。现在比如说大家关注的就是官员或者明星读博士。学校可能是给他一个博士的头衔,然后去相应的获得一些资源,比如说跟明星之间就可能会获得一些名气。因此这样一来可能会出现他在具体的培养管理过程中放水的问题。老师可能一方面讲一个比较疏于管理,而另一方面可能本身就没想到过要去严格去要求,由此就导致了大家发现网友很容易找出的问题。”

图片来自互联网
翟天临博士论文曾通过“双盲审”
论文答辩会,导师均不直接参与
新闻纵横编辑在北京电影学院的官网上,查到了博士学位申请的相关规定。翟天临需要在答辩前,在国内一级刊物或国际核心刊物上发表或被接受发表至少一篇入学后独立撰写的学术论文。写出具有博士水平的学位论文;也就是说,他必须具有博士水平论文的写作能力,由指导教师推荐,才能可提出学位申请,这是第一步。
此外,论文应表明作者具有独立从事科学研究工作的能力,并在科学或专门技术上做出创造性的贡献。博士学位论文字数要求为8-15万字。这里面,“独立”两个字是关键。
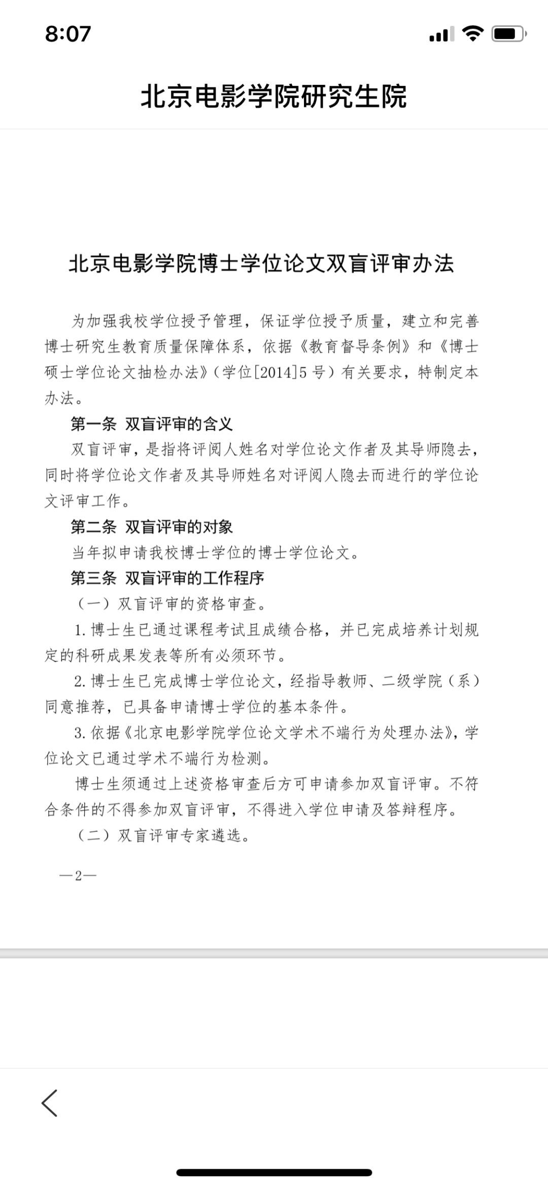
如果说以上的这些规定,依赖导师的判断的话,博士论文还要经过“双盲评审”,就是指将评阅人姓名对学位论文作者及其导师隐去, 同时将学位论文作者及其导师姓名对评阅人隐去而进行的学位论文评审工作。显然,这个看似公正严格的环节也“形同虚设”。
最后,学校要举行博士学位论文答辩会,既然是委员会,肯定不止一个专家。北京电影学院规定,答辩委员会由5位或7位本学科具 有正高职称(原则上应为博士生导师)的专家组成,至少有2位校外专家,由校外专家担任答辩委员会主席,导师不担任本人所指导博士生的答辩委员会成员。遗憾的是,网友能发现的问题,如此多的专家学者却视而不见。
从开题、调研、撰写,到审查、盲审、答辩,一篇博士论文的产生,如环节不可谓不多,制度设计不可谓不完善,但为何却一一失守?翟天临事件不应该成为个案调查的终点,而应该是整顿高校学术腐败的开端。(央广记者:李欣、王逸群)
